刘晓莉在1959年出生于黑龙江哈尔滨一个干部家庭,早年跟随父母移居武汉。她在童年对舞蹈产生兴趣。到了1970年,她进入武汉歌舞剧院开始系统学习舞蹈专业...
2025-12-23 0
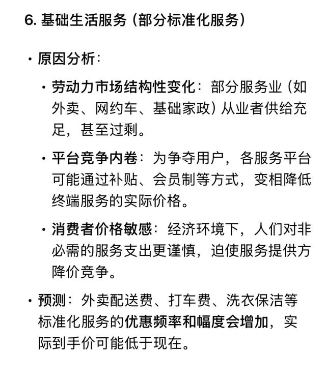
这是一个非常有趣且具有前瞻性的话题。预测未来价格需要综合分析宏观经济、产业周期、政策导向和技术进步等多重因素。基于当前可见的趋势,以下是我对“2026年可能降价的6样东西”的分析,供您决策参考。






总结:2026年的价格走势,将深深烙印着“去泡沫、挤水分、回归实用价值”的印记。这对于消费者是利好,但对于相关行业从业者和投资者而言,则意味着更残酷的竞争和更精细化的运营能力要求。
希望这份基于趋势的分析,能帮助您更好地规划未来的消费与决策。
相关文章
刘晓莉在1959年出生于黑龙江哈尔滨一个干部家庭,早年跟随父母移居武汉。她在童年对舞蹈产生兴趣。到了1970年,她进入武汉歌舞剧院开始系统学习舞蹈专业...
2025-12-23 0
声明:【本文内容均引用权威资料结合个人观点进行艺术加工撰写,文末已标注文献来源及截图,本文仅在今日头条发布,谢绝转载,请知悉】事情发生的时间就在昨天,...
2025-12-23 0
那天,太阳不大,有点热,练练走在路上。她年纪比去年多了一岁,现在42岁了。有人说,她还是没有结婚,演了挺多戏。过去的事现在又有人提起,说她叫练束梅,江...
2025-12-23 0
大家好,我是标叔。最近国际舞台上最热闹的博弈,莫过于土耳其突然要求退还从俄罗斯购买的S-400防空系统。八年前,土耳其为了这套系统不惜和美国翻脸,甘愿...
2025-12-23 1
我今年53岁,刚绝经没多久,身体和心里都像揣着团乱麻,说不出的别扭。前半辈子围着老公孩子转,老公前年走了,儿子成家立业搬出去住,家里一下子空得慌,夜里...
2025-12-23 1
这是一个非常有趣且具有前瞻性的话题。预测未来价格需要综合分析宏观经济、产业周期、政策导向和技术进步等多重因素。基于当前可见的趋势,以下是我对“2026...
2025-12-23 1
俗话说“冷在三九,热在三伏”,冬至那支令箭一发,数九寒天的戏码便紧锣密鼓地开场了。您若是想知道2026年春节那会儿到底冻不冻人,或是接下来的日子里哪十...
2025-12-23 1
发表评论