近日,山东省高级人民法院、省公安厅、省司法厅联合印发《山东省道路交通事故损害赔偿项目计算标准(试行)》(以下简称《标准》),明确自2026年1月1日起...
2025-12-24 1
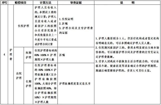
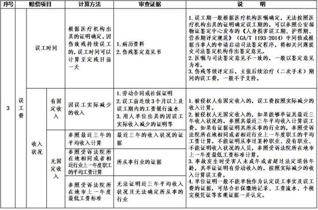
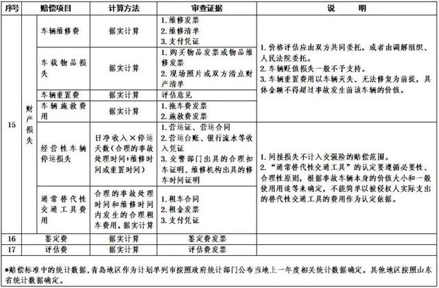
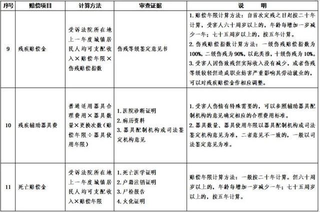
近日,山东省高级人民法院、省公安厅、省司法厅联合印发《山东省道路交通事故损害赔偿项目计算标准(试行)》(以下简称《标准》),明确自2026年1月1日起,全省道路交通事故损害赔偿实现保险理赔、行政调解、人民调解、司法裁判“四标统一”,医疗费、误工费、护理费等超20项赔偿项目均划定具体计算方法与证据审查规则,标志着山东交通事故赔偿处理迈入标准化新阶段。
《标准》对人身损害赔偿核心项目制定了明确的计算规则,多项费用实现“数值化”核定。比如,住院伙食补助费统一按100元/天计算,营养费划定20—50元/天的区间标准,均需结合病历、医嘱或鉴定意见确定核算周期。误工费分固定收入、无固定收入两类情形核算,无收入证明者参照受诉法院所在地最低工资标准,未成年或超退休年龄人员举证有劳动收入的,也可主张误工费。针对财产损失,《标准》规定车辆维修费、施救费等据实计算,交强险赔付限额也予以明确。
通知信息披露,此次三部门联合出台《标准》,旨在解决以往交通事故赔偿尺度不一、证据认定难等问题。
《标准》明确,2026年1月1日后新受理的案件全面适用该标准,此前已受理未审结或已终审的案件不适用。具体来说,全省公安机关、调解组织应当按照上述标准开展调解工作,提高调解的公正性;全省各级法院应当适用上述标准审理新受理的道路交通事故损害赔偿案件,本标准施行前已经受理、施行后尚未审结的一审、二审案件,以及本标准施行前已经终审、施行后当事人申请再审或者按照审判监督程序决定再审的案件,不适用本标准。本标准施行后,法律、司法解释有新规定的,按新规定执行。
来源:新黄河客户端 记者张帅
相关文章
近日,山东省高级人民法院、省公安厅、省司法厅联合印发《山东省道路交通事故损害赔偿项目计算标准(试行)》(以下简称《标准》),明确自2026年1月1日起...
2025-12-24 1
新航母更像是马克龙要打造的政治遗产。▲当地时间2025年12月21日,阿联酋阿布扎比,法国总统马克龙与阿联酋总统举行会晤。图/IC photo文 |...
2025-12-24 1
50多岁的刘石最近遇到了一桩烦心事:一笔借出去的钱,怎么也收不回来。无奈之下,他想到了法律途径。偶然间,他在抖音上刷到律师类服务广告,没多犹豫,点了下...
2025-12-24 1
好消息有这类公积金贷款的小伙伴下月起你的月供就要降低啦今年5月7日,中国人民银行发布通知,自2025年5月8日起,下调个人住房公积金贷款利率0.25个...
2025-12-24 1
狭窄的海风通道里,一条350公里时速的银色轨迹正等待一声令下。唐山,正在为它腾出位置。 环渤海的故事先说一半。秦皇岛南下,穿过唐山海港,再折向天津滨海...
2025-12-24 1
12月21日,浙江绍兴。一名女孩去店里找阿姨要了一杯水,小心翼翼走路端着水杯怕洒出来,还开心地和妈妈“炫耀”:“阿姨给我的”。没想到,水突然被另一个陌...
2025-12-24 1
“你老公的工资没交给你吗?”每次听到这样的一句问话,我的心便像被一只无形的手攥紧,一股强烈的委屈与羞赧直冲脑门,那一刻,我几乎要立刻马上跟问这句话的人...
2025-12-24 1
这几天,一个名字又火了。王思聪。但这次不是因为他又换了哪个网红女友,也不是他爸王健林又有什么大动作。他被一个十年前的陈年旧事,硬生生拽回了舆论场,而且...
2025-12-24 2
发表评论