创作声明:本文为虚构创作,地名人名虚构,请勿与现实关联本文所用素材源于互联网,部分图片非真实图像,仅用于叙事呈现,请知悉"师长,我明天就要走了。"林海...
2025-11-09 0
1
社保中断后可以补缴吗?
用人单位与职工建立劳动关系后,应当及时为职工办理养老保险参保登记。但由于各种原因未能按时缴纳养老保险费,造成职工养老保险关系中断,需要办理补缴。
参保人员应保未保期间的职工医保费,可申请按应保未保期间不同身份对应的缴费标准补缴。如断缴期间用人单位和职工不存在劳动关系,不能补缴。
可以分为以下3种情形:
一、离职,未找到新工作,社保断了能不能补缴?
不可以。只有在单位就业期间应缴未缴的社保费,才能补缴。
二、在单位就职期间社保断缴,可以补缴吗?
可以。用人单位与职工建立劳动关系后,应当及时为职工办理参加养老保险。但由于各种原因未能按时缴纳养老保险费,造成职工养老保险关系中断,单位需要办理补缴。但职工自己不能补缴。
三、灵活就业人员社保断缴,可以补缴吗?
不可以。根据国家和相关政策规定,灵活就业人员应当按月缴费,不得以事后追补缴费的方式增加缴费年限,其中缓缴等情况除外。
比如,2022年人社部印发的《人力资源社会保障部办公厅国家税务总局办公厅关于特困行业阶段性实施缓缴企业社会保险费政策的通知》明确,2022年自愿暂缓缴纳企业职工养老保险费的参保人员以及2023年新参保的个体参保人员,可在2023年底前自愿申请补缴2022年基本养老保险费。
02
社保未满15年或20年,补缴这样办!
一、按年补缴
如果到了退休年龄,还有几年(一般是三年)的时间社保才满15年,可以每年补缴,这样退休时就能得到社会保险的福利。但必须缴纳滞纳金来支付年费。
二、延迟退休
根据新规,在2030年之前,职工达到最低缴费年限,可以自愿选择弹性提前退休,提前时间最长不超过三年,且退休年龄不得低于女职工五十周岁、五十五周岁及男职工六十周岁的原法定退休年龄。职工达到法定退休年龄,所在单位与职工协商一致的,可以弹性延迟退休,延迟时间最长不超过三年。
三、一次性付款
四、转为居民社保
假如距离缴满15年时间还有很长一段时间,选择每年度补缴不划算,也可以考虑将职工社会保险变成居民社会保险。
03
换城市、换工作,社保转移这样办!
一、社保转移合并办理办法
在转出地已停保,在转入地已参保,并且有缴费记录,男性<50岁,女性<40岁,才能跨省转移。
二、医保转移
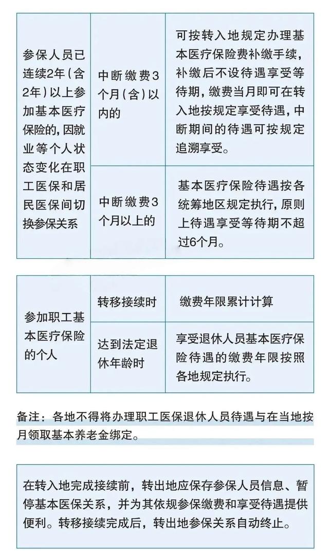
从2021年12月1日起,《基本医疗保险关系转移接续暂行办法》正式实施。
在这个文件中,对医保关系的转移接续,在全国层面上统一了经办流程,规范了待遇衔接。看完这张图,大家就能搞懂医保的转移接续。
来源 中国政府采购报公众号 如有侵权联系删除
相关文章
创作声明:本文为虚构创作,地名人名虚构,请勿与现实关联本文所用素材源于互联网,部分图片非真实图像,仅用于叙事呈现,请知悉"师长,我明天就要走了。"林海...
2025-11-09 0
两道16岁的生命消逝,让本就紧绷的巴以局势再度濒临失控。11月7日发生在约旦河西岸朱代拉村的枪击事件,不仅是一次孤立的暴力冲突,更折射出被占领土上日复...
2025-11-09 0
历史积怨深 核野心难遏制二战那会儿,美国在广岛和长崎扔下原子弹,炸得天翻地覆,日本直接投降了。这事搁谁身上都忘不了,日本成了第一个吃核武器亏的国家。从...
2025-11-09 1
人心不足蛇吞象。国家修路是为让人走得更远,而不是为堵死谁的门。江西抚州金溪县秀谷镇丰收村,有一栋孤零零杵在马路中央的二层小楼,被G206公路团团围住,...
2025-11-09 0
1社保中断后可以补缴吗?用人单位与职工建立劳动关系后,应当及时为职工办理养老保险参保登记。但由于各种原因未能按时缴纳养老保险费,造成职工养老保险关系中...
2025-11-09 1
中年婚姻的无声裂痕,一句“随便”背后的冷战,你听懂了吗?我认识一对做服装生意的夫妻,最近总在朋友圈发晚餐的照片,丈夫拍的是满桌冒着热气的菜,妻子总站在...
2025-11-09 1
事业编改革:这6类人要丢“铁饭碗”?用大白话讲清政策和影响最近大家都在说事业编改革,不少人担心自己的 “铁饭碗” 保不住。今天就用通俗的话,跟大家聊聊...
2025-11-09 1
近期,湖南张家界七星山荒野求生挑战赛备受网友关注,选手们在极端环境下各尽其能应对生存考验。11月9日,极目新闻记者从赛事的主办方了解到,9日又有一名选...
2025-11-09 1
发表评论