台湾正处在最困难、最危险的时刻,郑丽文的就职典礼上,洪秀柱这句话一出口,就给这场国民党的权力交接定了调。国民党高层近期的种种动作,看起来与其说是内斗不...
2025-11-07 0


本轮房企化债与之前不同的是,大多数房企已不再寻求债务展期,而是直接削减债务规模
文|《财经》研究员 王文彤
编辑|马克
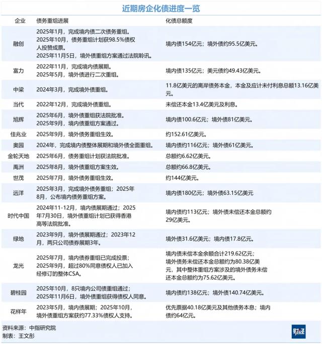
11月5日晚,融创中国(1918.HK)发布公告称,所有境外债务重组计划的生效条件已全部达成,即日起生效。这意味着融创中国95.5亿美元的境外债全部清零。
融创中国表示,公司率先成为境外债清零的大型房企,这一化债的关键进展是公司经营恢复的里程碑事件。接下来,公司将继续坚定长期信心,全力以赴完成交付任务,有序推进项目债务风险化解和资产盘活,持续精进运营能力,助推公司逐步进入良性发展轨道。
融创中国是2003年在天津成立的民营房企,2010年在港交所上市。2015年,融创销售额进入行业前十,2017年起稳居前四,2021年位列第三,当年实现全口径销售额5976亿元。2022年起融创急剧下滑,行业排名一路跌至2025年上半年的第17位(222.4亿元,全口径销售额,克而瑞),期间伴随着沉重的债务压力。
此番清零境外债,融创压力大为缓解,可以集中精力应对境内债。
境内债方面,融创在今年年初宣布,成功重组154亿元的境内债务,预计削减超过50%的境内债务,剩下的债务最长展期达9.5年,且5年内融创不再有兑付压力。
债券之外,融创还有银行贷款等其他债务待偿还。根据2025年中报,融创有息负债余额为2548.2亿元,其中一年内到期的为2171.0亿元,现金余额(包括现金及现金等价物及受限制现金)为人民币186.3亿元。


强制性全额债转股
根据克而瑞监测,2021年以来的爆雷房企超过70家,有60多家房企进入债务重组。截至目前,境内、外债务实现重组或接近成功的房企只有3家,除了融创,还有旭辉集团(0884.HK)和龙光集团(3380.HK)。
进入2025年,房企化债加速推进。
根据中指研究院近期发布的报告,截至2025年10月底,21家出险房企化债规模约1.2万亿元。债务重组及重整获批加速,有助于房地产行业的风险出清。
本轮房企化债与之前不同的是,大多数房企已不再寻求债务展期,而是直接削减债务规模。
融创也是如此。其化债始于2022年,彼时,因房地产全行业下行,融创中国也出现了现金流危机。尽管公司陆续通过处置资产、配股融资、控股股东无息借款等措施尝试“自救”,但最终未能避免2022年上半年在公开市场违约。
此后,融创着手推动境内外两大债务重组计划,先后进行两轮化债。
前期,融创主要以展期、增信的方式推动债务重组。
2023年初,融创宣布160亿元境内债重组方案获批,平均展期3.5年。当年11月,公司又通过“债转股+置换新债”的方式完成共计102.37亿美元的境外债务重组,累计削减债务45.25亿美元。
然而,由于市场恢复速度不及预期,融创的销售持续低迷。
克而瑞数据显示,融创中国在2022年至2024年的全口径销售额分别为1692亿、847亿和471亿元,2024年的全口径销售额不足2022年的30%。
这引起了债权人的不满。
2025年1月10日,持有本金3000万美元境外债的债权人信达香港向香港高等法院提请对融创进行清盘。4月17日,融创中国紧急推出第二轮境外债重组方案。
这轮境外债重组方案的关键词是“强制全额债转股”。融创拟将大约95.5亿美元的境外债务全部转为公司股票,进而实现境外债务“清零”。
具体而言,融创提供了两种强制可转债。第一类的分配转股价为6.80港元/股,可在重组生效日起转股;另一类的分配转股价为3.85港元/股,可在重组后第18个月至第30个月内转股,但这一类可转债的总量将不超过债权总额的25%。这两类可转债的转股价分别较融创中国4月17日的收盘价(1.58港元/股)溢价330%和147%。
同时,为了避免管理层股权被稀释,融创公布了“股权结构稳定计划”,即向主要股东提供部分附带条件的受限股票。
其中债权人每获得100美元本金的新强制可转换债券,将有约23美元债券发行给主要股东或其指定方;主要股东在6年内仅获得该等受限股票的投票权等极其受限的权利,不能处置、抵押、转让受限股票。
最终,这一重组方案获得了债权人及香港高等法院的批准,95.5亿美元境外债务实质性清零,叠加今年初境内债重组成功,融创“最艰难的时刻”已经过去。
融创在业内开创了“强制全额债转股”的先河,这有董事长孙宏斌“敢拼敢赌”的性格原因,也与房地产市场深度下行的行业背景相关。
一位资深地产行业研究员认为,在房企刚刚出险的2022年左右,债权人的议价空间还比较大,但随着市场下行,债权人对房企清偿债务的预期已经降低。“房企需要优先保交楼,手里的现金有限,债权人最终也只能投赞成票。”他说。
克而瑞地产也在近期的研报中指出,“债转股”的方案已经逐渐成为房企债务重组的标配。
“自2021年恒大爆雷以来,房地产行业已经调整了四年,市场仍未出现明显回暖迹象,大多数债权人的预期变得更加务实理性。”该研报称。
对于债权人而言,是否支持债务重组是一笔简单的经济账,只要债务重组后的清偿率能够超过破产清算,接受重组方案就是唯一合理的选择。从行业面来看,只有大多数出险房企债务重组成功,才意味着行业风险出清。

恢复有序经营
目前,融创最重要的任务是保交楼、恢复有序经营。
半年报显示,2025年上半年,融创在23个城市完成了约1.49万套房屋交付,下半年预计交付 3.91万套, 2025年的交付数字不及2024年的三分之一。从2022年初至2025年6月末,融创累計交付68.3万套房屋。
今年6月30日,孙宏斌在股东周年大会上表示,公司未来的发展将聚焦北京、上海、西安、重庆等核心一二线城市,打造品质项目。
融创在高端产品市场仍有一席之地。
2025年1-9月,融创中国累计实现合同销售金额约317.6亿元,虽然同比下降12.87%,但每平方米销售均价同比上涨近1.14万元,达到约3.17万元/平方米。其中,上海壹号院项目五开五罄,年内累计总销售金额超220亿元,成为2025年全国首个销售额破百亿元的楼盘。
融创现有的土地储备也较为充足。根据公司半年报,公司的总土储面积为1.24亿平方米,权益土储面积为8624万平方米。其中,西部地区土储面积占比超过35%。
地产主业之外,融创也在积极拓展增量业务,如物业服务、文旅业务等。
财报显示,2025年上半年,融创的物业管理收入为34.7亿元,同比增长2.36%;包括乐园、商业、冰雪在内的文旅板块收入为21.7亿元,占总收入比重为10.9%,同比提高3.7个百分点。
中指研究院研究总监刘水分析,在房企完成保交楼后,整个行业的重心将从增量开发转向存量运营,物业、资产管理等赛道空间广阔。
他认为,“轻资产业务能帮助企业以最低成本恢复‘造血’能力。同时,出险房企多年积累的开发、运营、服务能力并未消失,将业务重心转到盘活存量资源是合适的转型发展路径。”
相关文章
台湾正处在最困难、最危险的时刻,郑丽文的就职典礼上,洪秀柱这句话一出口,就给这场国民党的权力交接定了调。国民党高层近期的种种动作,看起来与其说是内斗不...
2025-11-07 0
2023年7月3日清晨,贵州省黔西市定新乡庆祝村,49岁的王珍(化名)和往常一样出门割草,之后便失去了踪迹。家人和乡亲们找了近一个月,仍一无所获。直到...
2025-11-07 0
在阅读文章前,辛苦您点下“关注”,方便讨论和分享。作者定会不负众望,按时按量创作出更优质的内容。文I李Lin环球编辑I李Lin环球前言哈喽,大家好,小...
2025-11-07 0
2024年5月北京,朋友圈被一段“鸡蛋+玉米一周怒甩五斤”刷屏,网友跟风三天就喊饿昏,今天给这帮被忽悠的兄弟姐妹来点真狠货:不是少吃,是会吃。鸡蛋得选...
2025-11-07 0
继11月1日黄金税收政策调整后,上海黄金饰品行业协会于今日下发通知,要求各会员单位准确把握政策要求,规范税收操作,加强内部合规管理。政策落地已有三日,...
2025-11-07 0
本轮房企化债与之前不同的是,大多数房企已不再寻求债务展期,而是直接削减债务规模文|《财经》研究员 王文彤编辑|马克11月5日晚,融创中国(1918.H...
2025-11-07 1
文|00211月5日,神舟二十号回家前一刻疑似突遭撞击,三名航天员归期成谜,这件事的发生让人想起美国宇航员曾被困9个月的漫长等待。面对这突如其来的太空...
2025-11-07 1
187cm,六块腹肌像刀刻,胸肌厚得能架手机,他往野地里一站,拍照不用滤镜,点赞却冲了二十万。 有人花三万报私教课,肚子没小一寸。他把上衣一脱,评论区...
2025-11-06 1
发表评论