第十五届全运会,一场比赛让人想不到结果。广东队和四川队之间,原本大家都觉得四川赢定了,结果却是广东队拿下了冠军。这场球打得特别好看,广东赢得很实在,特...
2025-11-17 0
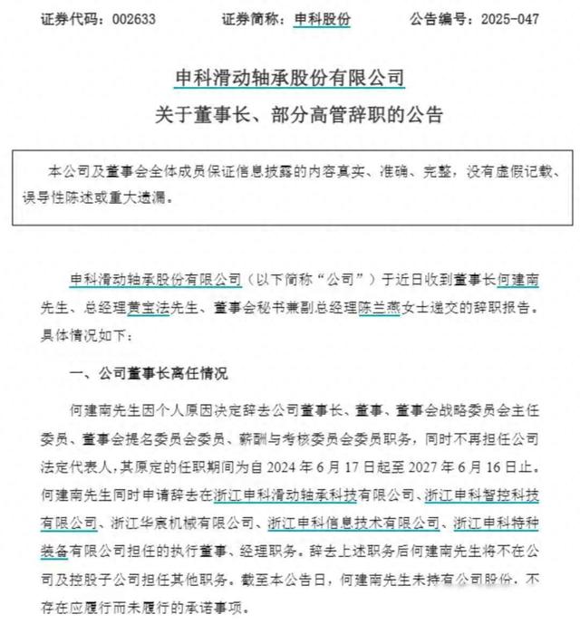
董事长辞职,业绩掉头,小厂咋办?
申科股份的董事长何建南、总经理黄宝法和董秘陈兰燕,在11月13号晚上同时递交了辞职申请,他们原本任期要到2027年才结束,现在提前两年离职,给出的理由都是个人原因,但未说明具体情况,公司方面也没有公布接任人选,董事会暂时由其他董事负责运作。
去年公司终于赚到钱,结束了连续五年的亏损,大家都很开心,可今年前三季度数据又变差了,营业收入和利润都在下降,扣非净利润下跌得更厉害,现在快到年报预告的时候,公司高管却集体离职,这让人们觉得去年那点盈利可能只是短暂现象。
何建南去年六月才当上董事长,之前没在这家公司工作过,大家也不清楚他的背景,他上任后做了一些调整,让公司摆脱亏损,但没什么大项目真正落实下来,黄宝法担任总经理才一年半,同样没有做出什么亮眼的成绩,陈兰燕负责财务和合规方面的事务,现在他们三个人一起离开,说明公司内部可能不太稳定,黄宝法手里还持有公司的股票,没有卖掉,应该不是为了套现跑路,但也不打算继续留下来了。
这家公司专门做滑动轴承,在浙江诸暨那边,是个小厂子,2011年上了市,这个行业不算大,客户大多靠重工业和风电这些周期性强的领域撑着,去年能赚到钱,主要是因为订单多了点,成本也压下来一些,不是技术上有什么突破,今年市场冷了,原材料价格也跟着波动,小厂的日子自然不好过,国家推行工业母机政策,但没看到这行业有明显受益。
在A股小公司里,这种情况出现得挺多,过去两年中,至少有六家市值不到15亿的制造业企业,在刚刚扭亏为盈后的半年到一年时间里,董事长、总经理和董事会秘书全都换了人,背后常常涉及审计问题、实际控制人发生变动或者关联交易存在异常,申科股份目前还没有被监管部门问询,但投资者的关注点已经从公司能不能赚钱转到了公司是否还值得信任上面。
相关文章
第十五届全运会,一场比赛让人想不到结果。广东队和四川队之间,原本大家都觉得四川赢定了,结果却是广东队拿下了冠军。这场球打得特别好看,广东赢得很实在,特...
2025-11-17 0
酒桌上的灯光,是一种特别的、能把人脸上的油光照得一清二楚的光。尤其是我们总监张德海脸上的。那光亮,配上他因为酒精而泛红的皮肤,像一块刚从油锅里捞出来的...
2025-11-16 0
美国总统特朗普的昔日盟友、“让美国再次伟大”(MAGA)运动核心成员、联邦众议员格林在社交平台X上发文回应白宫掌门人的猛烈批评,直指特朗普此举源于自己...
2025-11-16 0
文|耳东东信息源:本文陈述所有内容皆有可靠信息来源赘述在文章中和结尾跳水赛作为全运会的核心赛事,集结了各地众多优秀的选手。不少奥运冠军也意外参加比赛,...
2025-11-16 0
中国妇女报2025-11-16 16:31:11据“中共公安县委老干部局”消息,10月28日下午,湖北省荆州市公安县经济社会发展形势通报会在县老年大学...
2025-11-16 0
北京时间11月16日,终极格斗冠军赛(UFC)世界冠军、中国女子综合格斗名将张伟丽在美国纽约挑战UFC蝇量级冠军瓦伦蒂娜·舍甫琴科。打满5回合后,张伟...
2025-11-16 0
董事长辞职,业绩掉头,小厂咋办?申科股份的董事长何建南、总经理黄宝法和董秘陈兰燕,在11月13号晚上同时递交了辞职申请,他们原本任期要到2027年才结...
2025-11-16 1
一个普通人用不到一个月的时间跑完1300公里,从北京到上海,期间跑烂了五双鞋,体重竟然减轻了十斤。这背后隐藏着怎样的坚持与挑战?这不仅是一次孤注一掷的...
2025-11-16 2
发表评论