“腰围又涨了,裤子又勒了,可健身房远、私教贵、跑步伤膝盖”——11月12日,北京体育大学联合小米发布“靠墙减脂套装”,把一面墙+一条弹力带+49元传感...
2025-10-25 0
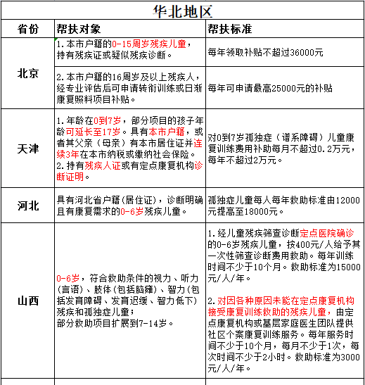
北京家长李薇上周算了一笔账:儿子小满确诊自闭症后,她以为要砸锅卖铁,结果新政策一落地,一年实打实少花5万4。钱不是天上掉下来的,是政策把“隐形福利”变成了“到账短信”。2023年起,自闭症家庭能薅的羊毛已经换了新地图,今天这篇就按“钱从哪来、怎么拿、注意啥”拆成三步,帮你把每一档补贴都折成现金,装进口袋。
---
第一步:先把“身份”办下来,别错过时间窗
所有补贴的钥匙只有一把——残疾证。2023年全国统一推电子证,手机登录“国家政务服务平台”,上传诊断证明+户籍页,3个工作日就能生成二维码,效力等同绿本。
重点来了:0-6岁是黄金窗口,错过这个月龄,康复训练补助直接腰斩。
广东一位妈妈去年12月才办证,结果当年2.4万补助额度用完,只能等下一年,平白损失一半。
小技巧:诊断医院必须是当地残联定点机构,名单在“阳光助残”APP里实时更新,别跑错门。
---
第二步:三条主线把钱串起来,别漏任何一条
把钱分三类,对应三张卡,到账短信一看就懂。
1. 康复线——医保先报,财政再补
国家医保局2023年把ABA、感统、言语三大项目正式纳入门诊特殊病,报销比例70%,封顶线各地不同,北京一年能报2万。
报完医保,拿着分割单去残联,还能再领训练补助:北京3.6万、上海3万、广东2.4万,额度就高不就低,两者叠加,一年最高拿回5万6。
提醒:康复机构需“双定点”——医保+残联同时认可,名单同样在APP里查,别被山寨中心忽悠。
2. 生活线——补贴跟着低保走,不看收入看等级
2023年江苏模式已全国推广:重度自闭症孩子,生活补贴=当地低保×40%,轻中度×30%,每月随低保一起打到社保卡;护理补贴另发,城镇150元、农村100元。
算法简单:如果当地低保1000元,重度娃一个月就是400+150=550元,一年6600元,不用填表,系统自动匹配残疾等级。
异地也能领:父母在上海打工,孩子户籍在老家,通过“跨省通办”窗口提交银行卡号,15个工作日就搞定,不用两地跑。
3. 教育+住房线——15年免费+房租减半
教育部“特殊教育提升计划”把免费教育从9年拉到15年,学前、高中各多3年,学费、课本、学杂全免,还额外给交通、午餐补助,一年再省6000左右。
住房方面,2023年北上广深把自闭症家庭纳入公租房优先组,租金直接减30-50%,上海浦东甚至给出“专项补贴”:月租3000元的房子,只收1500,连减5年,等于政府送了9万。
申请路径:街道办填表→残联加意见→房管局摇号,全程线上可查排队号。
---
第三步:四个隐藏彩蛋,不主动就没有
1. 个税专项附加扣除:2023年起,自闭症孩子父母每月可扣2000元应纳税所得额,按最高45%税率算,一年省税10800元,单位财务一键填报,无需发票。
2. 成年就业:孩子满16岁,可进“辅助性就业基地”,做简单包装、分拣,政府给单位发500-800元/月岗位补贴+全额社保,孩子领到手工资不低于当地最低工资80%,既挣钱又保社保。
3. 临时救急:家里突发火灾、大病,民政局“特殊困难残疾人临时救助基金”一次性给3000-10000元,24小时到账,先电话报备,后补材料。
4. 家长互助:加入本地家长组织,每月有“政策速递”小报,谁家领到什么新钱,第一时间抄作业,信息差=现金差。
---
最后30秒,把流程再压成一张便利贴
① 立刻打开“阳光助残”APP→查定点诊断医院→预约评估→电子残疾证秒批。
② 康复发票先走医保→再走残联补助,记得选“双定点”机构。
③ 每月10号查社保卡到账:生活补贴、护理补贴、教育补助分三行显示,少一笔就打12385热线。
④ 年底个税APP→“专项附加扣除”→勾选“残疾子女”,退税红包自动算。
⑤ 公租房、临时救助、就业补贴,同样APP里点“一件事联办”,材料只交一次。
李薇说,以前最怕打开银行短信,现在最爱听手机“叮”一声。
政策不是冷冰冰的文件,是会把数字变成温度的小确幸。
把这篇转进家长群,下一条到账短信,可能就在你手机里响起。
相关文章
“腰围又涨了,裤子又勒了,可健身房远、私教贵、跑步伤膝盖”——11月12日,北京体育大学联合小米发布“靠墙减脂套装”,把一面墙+一条弹力带+49元传感...
2025-10-25 0
“倒立五分钟,手腕疼三天”——3月18日,北京瑜伽圈疯传一段视频:27岁程序员阿K在健身房靠白墙练手倒立,直接桡骨小头错位,手术钢板三颗。 导火索不...
2025-10-25 0
“每天跑5公里,膝盖先报废”——2025年4月,北京朝阳公园,35岁程序员王骁被AI体测仪当场判为“高风险运动人群”,导火索是连续600天只做慢跑。...
2025-10-25 0
咱们今天聊点硬核的,说说那些藏在我们身边的间谍。新中国一成立,国家安全就是天大的事。可总有些西方国家不死心,变着法儿地往咱们这儿派间谍,可以说是无孔不...
2025-10-25 0
“三哥,为什么苏晓不喜欢我”李四痛苦的问道. “因为你没有钱”张三认真的说道. “那假如我有钱了,她会喜欢我吗?”李四不甘的问道. “不会,女人一旦不...
2025-10-25 0
“练了半年八段锦,血压还是飙? ”——3月28日,北京体育大学发布《传统功法智慧升级白皮书》,把八段锦搬上AI跑道:一套动作、一块屏、一条心率带,大...
2025-10-25 2
北京家长李薇上周算了一笔账:儿子小满确诊自闭症后,她以为要砸锅卖铁,结果新政策一落地,一年实打实少花5万4。钱不是天上掉下来的,是政策把“隐形福利”变...
2025-10-25 2
发表评论