金秋已进入尾声,从奥林匹克森林公园的金黄银杏,到地坛公园的古韵秋色;从温榆河公园的芦苇摇曳,到世园公园的层林尽染……北京的秋展现出独特魅力。漫步于奥林...
2025-11-11 0
当单智能体难以应对复杂业务场景,多智能体协同已成为 AI 应用的新方向!这篇文章从行业范式转变切入,用一个真实商家智能助手案例,把多智能体的核心逻辑讲透 。
本文目录:
过去三年间,技术范式、产品范式和商业模式都发生了关键转变。
一个是技术范式的转移。过去以“预训练+SFT(监督微调)”为主,强调高质量数据标注与人工指令优化,让模型学习并模仿人类提供的标准答案。而现在,新范式开始转向“预训练+RL(强化学习)”的闭环方式,基于预训练构建的模型世界观为其注入价值观和方法论,通过人类反馈或自动化的奖励信号来实现自我优化。
一个是产品范式的切换。AI应用从早期的对话交互,转向具备主动执行力和上下文记忆的Agent(智能体)。过去产品形态的核心是问答与聊天,用户输入提示,模型生成文本,价值点在于信息的组织与呈现。但现在以及更长远的未来,产品形态的核心是感知-决策-执行,价值点不再局限于说了什么,而是做了什么。 Agent(智能体)成了AI行业新的叙事主体。
一个是商业模式的转变。过去很多AI企业的商业模式以API服务计费为主,通过API打造生态,拓展模型能力的使用边界。现在越来越多的模型厂商会直接下场做“一方产品”,一方面便于测试与验证底层模型的通用性,一方面能直接掌握用户与数据反馈,打造品牌与商业闭环,进而增强生态议价权,比如 ChatGPT Plus、Claude Pro、Kimi Pro 等订阅业务都能直接带来现金流。
而这些变化的背后,都离不开一个核心问题:单模型性能的边际提升正在快速递减,单一模型的性能天花板开始显现。与之对应的是,把模型用好用巧,在AI系统工程架构上的创新,尤其是基于大模型建构的智能体应用,成了新的市场焦点。
AI 智能体是一个以语言模型为“大脑”,通过“规划”来拆解目标,利用“记忆”来保存经验,借助“工具”来突破边界,并通过“行动”来影响环境的自主任务执行系统。
AI 智能体的基本运作原理是:目标——>观察——>行动,行动会影响环境,继而产生新的观察。循环往复,直到达成目标。
基于上述核心循环,可以将AI Agent用如下公式表示:
AI Agent=LM x(规划+记忆+工具+行动)。
「LM」,是智能体的大脑,可以是任何大小的小型/大型语言模型,一般会根据特定agent架构的需求进行微调,具备强大的语言理解、生成、逻辑推理和知识库能力;
「规划」,是智能体的策略制定能力。本质是将复杂目标分解成子目标,将复杂任务分解成一系列可执行的子任务或步骤;
「记忆」,一般分为短期记忆和长期记忆,是智能体的经验储存库。短期记忆,适用于当前对话的上下文学习,也特指工作记忆或上下文窗口,能保证智能体进行连贯的对话,一般受限于模型的上下文窗口,对话一旦超出该长度,最早的信息就会被挤出去。长期记忆,通常是一个外部的、可存储和检索的数据库,用于存储跨不同对话的关键信息,能让智能体了解你、记住你的偏好并积累经验。在后续的任何一次对话中,系统可以通过RAG(检索增强)从中搜索与当前问题相关的记忆,并将其作为上下文的一部分注入给模型;
「工具」,是能力边界和行动范围的扩展,是agent的手脚。任何可以被定义接口、能被调用的能力,都可以被视为“工具”。而使用工具=调用函数(function calling),这就要求开发者搭建桥梁,将工具指令转化为实际的函数调用。比如,通过联网搜索和数据库查询,Agent能获取实时与专有信息,打破模型固有的知识截止限制;再比如,Agent可以通过API调用操作各类软件,从发送邮件、更新CRM,到在飞书中发布消息,真正融入企业的工作流。
「行动」,是智能体执行任务的过程,它根据模型的推理和规划,具体调用工具或生成回应,并负责最终把结果以语言/操作的形式输出给用户。
简言之,「规划」和「记忆」是认知层,「工具」和「行动」是执行层,认知层和执行层的闭环互动,构成了智能体自主应对复杂挑战的核心循环。
而当单个agent具备了强大的行动与规划能力后,产业的想象力便自然延伸到下个阶段——多智能体(Multi-Agent)系统。
的确,单agent可以很好地服务于目标明确、责任集中、决策流相对简单的任务,架构部署简单,无需处理智能体间的通信协议,且决策更高效,响应延迟低。但结合前文提到的公式,单智能体的能力受限于核心大脑(主模型)的知识,即便你在认知层和执行层有充分的支持,核心模型的任何错误都会直接导致任务失败。且即使你可以调用多个工具,你核心的规划和推理过程是串行的,很难并行处理多个需要深度思考的子任务。
而通过有效的协同机制,构建多智能体系统,让多个具备不同能力的小模型或专有模型分工合作,往往能以更低的成本、更高的鲁棒性,解决那些远超单体模型能力范围的复杂问题。
顾名思义,多智能体是由多个具备自主性的智能体组成的系统,智能体之间通过特定的通信机制进行交互,彼此可能是协作、竞争或是混合的关系,最终完成各自或共同的目标。
比如,在工业制造领域,多机器人团队能协同完成装配、搬运和检测任务,每个机器人都作为一个智能体独立执行任务,再与其他机器人协同合作,确保生产线的高效运行。
再比如,在软件开发中,AI智能体们可以组成一个集项目经理、架构师、程序员和测试员于一体的数字员工团队,自动化完成从需求到代码的生产流程。
可见,针对高度专业化且需要不同底层模型(独立意志)的领域,多智能体能从多角度分析问题,由不同智能体并行执行不同的子任务。尤其是在垂直行业领域里,多智能体也成了很多公司尝试的方向。
注:区分单智能体和多智能体系统的根本标准,不在于模型/组件的数量,而在于决策权的分布。
单智能体拥有一个单一且中心的决策核心,所有规划、推理和协调都是由这个自我去完成,其他组件(包括被调用的模型)都是被动的且没有自主性的工具/程序。
多智能体则是存在多个决策核心。即便是中心化调度的多智能架构,其下属的智能体也会保有最低限度的自主性,能根据自己的感知、状态和目标进行独立推理和决策。
与其做出更聪明的模型,不如让模型们协作,这种范式的转变不仅是技术架构的升级,更是思维方式的转变。
先说一个伪多智能体的架构。
表面上模拟了多角色协作,但底层决策权完全集中于一个单一逻辑实体(一般是主LLM)。即:整个系统只有一个真正的大脑,所有的规划、路由和最终决策都由这个大脑完成。
而所谓的中心化调度,其实是基于条件的内部函数调用或提示词路由,系统中的其他智能体本身没有独立的目标和持续的记忆。每次被调用时,这些智能体会被赋予一个特定的角色提示词,处理一段输入,生成输出,然后状态消失。且智能体之间不能直接通信,所有信息都必须通过中央主控智能体中转。
这种系统本质上还是单智能体的内核,并不是多智能体架构。
与之一线之隔的是多智能体架构中的轻量级的中央调度模式。中央调度模式的多智能体架构同样不允许专家智能体之间直接通信,通常会由一个中央控制器(Supervisor/Controller)接收请求→分派到若干专家智能体→收集并整合信息输出。
这条分界线,就是决策自主性的边界划分。
打个比方,伪多智能体架构像是开启了「编剧模式」,通过复杂的、动态的提示词工程技巧给专家智能体设定角色,所有专家智能体的智慧,都受制于同一个主模型的知识和推理模式;而中央调度的多智能体架构是一种「邮差模式」,由controller/Supervisor中央调度器负责意图识别、分配任务和消息路由,再由每个专家智能体基于自己的大脑处理接收到的信息并生成响应。
该模式的多智能体架构适用于业务线清晰、需强监管的企业级场景(IT客服、财务助手)等,但随着专家智能体种类和任务复杂度的增加,controller需要编排的任务策略和路由规则会愈加复杂。此外,如果controller本身是LLM的架构,那么它对于每个用户请求进行的任务规划推理,都会产生显著的延迟和API成本。且在高并发场景下,controller本身会成为吞吐量的上限。
基于上述背景,滋生了另一种多智能体架构——分层与模块化调度。无独有偶,该架构依然存在一个中央调度器,但只负责粗粒度的任务分解,再将子任务交给专家智能体进行更细粒度的分配。姑且称之为「CEO模式」吧。
第一层是CEO,负责设定战略目标,将宏大目标分解成几个战略性的子目标,再决定将这些子目标分配给哪个部门,并设定好各部门之间的分工边界;
第二层是部门总监,负责一个特定的领域,在接收战略子目标后将其细化成具体可执行的工作界面,再交由下级执行;
第三层是一线工程师,也就是直接执行具体任务的对象。ta可以调用自身专业领域的工具和能力完成任务,再将任务执行结果返回给上层。
严格意义上来说,这种分层架构也同样受中心调度器的控制,但相比前者,在解决复杂任务编排,需要长链决策和多步骤执行的业务中,会更有优势。
除此之外,市面上也有一些去中心化的多智能体架构,比如网状结构,专家agent 之间允许点对点通信和多向协作,不依赖中央决策点。还有一些无中心的架构,比如群体结构,多个 agent以自治/协作方式运行,系统中的整体行为呈现出“涌现特性”,即:通过很多弱规则实现agent 的局部交互,以达成全局目标,也因此更容易失控。
多智能体架构在不同维度上的评估,可以参考下表。更多细节可以自行搜索学习,在此不再赘述。
五花八门的架构和命名不是关键,记不住也没关系。一个更符合现状的论断是,对于大多数已落地的、解决明确领域问题的AI应用,轻量级的中央调度架构是目前使用最广泛的架构,即:
一个中央调度器(可能是一个轻量级模型+规则引擎,或是一个高效的controller)负责理解意图、规划任务并路由到专家智能体去完成任务。该架构在复杂任务的处理和开发难度&成本之间取得了平衡。
下文我们以中央调度的多智能体架构为主,结合案例说明实际的规划工作。
前文已明确了轻量化中央调度的架构,以及中央调度器的能力要求,那么与之紧密协作的另一个角色——专家agent,要如何定义和区分?
定义任何一款产品的功能之前,都要先找准产品的服务目标和场景。
以某行业的商家智能助手为例,在没有AI赋能前,你的商户日常高频咨询的是什么问题?
如果你发现,咨询的问题主要来自专业程度极高的某个领域,那么按业务领域划分为不同的业务专家智能体(比如营销、订单、库存等)更合适。尤其是,按照公司运营的关键业务领域搭建agent,能和现有的组织心智模型相匹配,便于各agent内部的协作。
如果商户日常的咨询已经是高度碎片化了,甚至有大量问询是跨业务交叉讨论的,那么你的目标优先是打造一个能应对前台80%碎片化问询的“全能型前台员工”,以agent的能力划分专家智能体的边界更有把握。一开始就按业务域划分,可能会容易陷入“答非所问”或“能力覆盖不全”的被动局面。
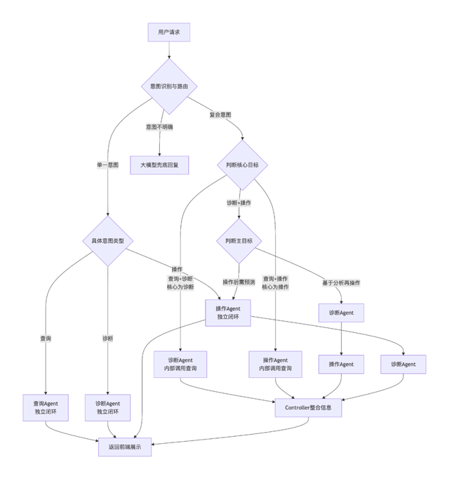
比如,你识别到商户的所有query基本绕不开「查询——>诊断——>操作」的能力范畴,那么你完全可以由中央调度器识别意图后判断其核心意图是哪一项,再路由给对应的专家智能体。
1)「查询」:核心是 “精准” ,目标是快速、准确地找到用户问题的答案。支持RAG检索静态知识库,也支持通过function call查询商户的动态个性化数据,但不做过多的分析和扩展;
2)「诊断」:核心是 “洞察” ,目标是提供诊断结论和建议。可以利用查询Agent的结果或直接调用数据查询能力作为输入,优先覆盖核心经营业绩诊断、流量与转化漏斗诊断、价格与收益优化、客源与竞争诊断、运营与服务质量诊断等,通过分析、推理、对比得出诊断建议。
3)「操作」:核心是 “执行” ,目标是准确、安全地完成用户指令,在执行前应有明确的确认机制(尤其是高风险操作),优先覆盖商户最高频的操作行为,比如库存管理、订单管理、信息维护等操作。
综上,你可以按用户意图所涉及的「能力」划分专家agent,包括查询agent,诊断agent,操作agent。在轻量化中心调度的架构下,由controller作为中心调度器,负责识别意图并编排任务,路由到对应专家智能体后,由对应智能体进一步细化为具体的、可执行的计划并完成任务。
注意,上述各专家智能体的能力并不单独存在,比如RAG、function calling等能力会下沉为所有专家agent都可直接调用的通用能力层,避免各专家agent重复建设,或是因为要强依赖某一个专家agent的知识检索/数据查询导致系统的延迟。
但不可否认,纯能力划分必然会缺乏业务深度。为解决这个问题,短期内你完全可以为每个专家智能体注入业务的上下文。
1)在知识层面:既然是垂直行业的智能体,外挂业务知识库,通过RAG检索行业/平台相关知识是必须的,避免大模型直接生成内容时泛泛而谈。相反,以RAG为基石,用大模型提升其智能,是垂直领域AI应用时最常用且有效的方法。关于这一点,详情可查阅AI系列(三)
2)在工具层面:前文提到,目前使用工具=调用函数(function calling),你需要理出商户在平台侧的相关数据API或插件,便于调用函数时返回实时真实的业务数据;
3)在提示词层面:如果有一些涉及到内容生成的场景,可以在提示词中明确其角色是“xx行业的xx文案助手”,并要求其风格必须符合该行业的品牌调性,也会让智能助手的答复更贴商户诉求。
此外,随着时间的推移,长远来看,如果后续某专家智能体在特定业务领域复杂过重或效果不佳时,可以再从中孵化出该能力智能体下的业务域智能体。先通才,再专才,最终演进成一个混合架构。
接着上述的案例,我们已经按用户意图所涉及的「能力」划分专家agent,由controller负责识别意图并编排任务,路由到对应专家智能体进一步细化为具体的、可执行的计划并完成任务。
那么,具体的路由规则怎么定?
这里有三个关键点:
1)主意图判断:在复合意图中,controller 必须能准确识别用户的核心目标(查询or诊断or操作);
2)始终坚持单agent闭环优先,只有当任务超出单agent能力边界时,才启动多agent编排,并且流程链路尽量简化;
3)当意图均未命中时,再由controller调用大模型对用户意图进行澄清,或是直接生成内容。
注意,每个专家agent都有各自的主目标,即:
其中,诊断agent和操作agent也同样具备查询能力,查询是所有agent的前提。
具体路由规则如下图所示:
举个例子,商户query:“结合平台规则,给出商品价格的调整建议”。
商家智能助手执行逻辑:
controller判断商户意图为【查询+诊断】,查询仅为前提,核心是给出诊断,因为诊断agent本身含查询功能,可以直接路由给诊断agent闭环完成。于是:
诊断agent首先通过RAG获取平台规则知识,通过function calling获取当前商品的价格;
诊断agent接受数据后进行下一步的诊断,给出价格的调整建议,返回给controller再给到前端会话层进行展示。
再举个复合型的例子,用户query:“我的商品最近一周的预订量下降了不少,但同期平台的流量是上涨的。帮我查一下是怎么回事,如果是价格问题,就帮我参考竞对调整一下价格。”
还记得吗,谁能直接完成任务,就由谁直接调用公共能力。Controller只负责初始路由和最终汇总,不干涉过程中的数据传递。
于是,智能助手执行逻辑:
1)controller识别用户的复合意图为「查询+诊断+操作」意图,核心意图是诊断,并附带一个条件性操作。于是初始路由到诊断agent;
2)诊断agent:查询自身业绩数据、竞争圈价格数据,再调用公共function calling服务,获取预订量、流量和竞品价格;
3)诊断agent:基于数据进行分析推理,得出价格调整建议再返回给controller;
4)controller接收到诊断建议后识别到是个价格问题,再将操作建议作为明确指令二次路由给操作agent;
5)操作agent:根据策略执行调价操作。执行完毕后由controller整合信息并返回前端进行结果展示。
上述的例子不一定适用于你当下的业务情况,但思考路由规则的过程,期待对你有所帮助。
恭喜你看到这了。任何AI产品都是概率型产品,产品的竞争力主要依托于模型的性能和高质量的数据飞轮。你最大的挑战不是架构设计,而是接受任何架构带来的不确定结果,为此你只能通过建立一套完善的机制来管理概率、处理错误,并在这个过程中持续学习和进化。
如何结合大模型本身的能力边界,适用场景和工程手段,整合成一个解决方案,让系统相对稳定地输出,是个需要持续钻研的命题。
今天我主要跟你分享了最近在多智能体架构上的思考,但我并不推荐你一上来就想解决所有问题的一个万能智能体,单智能体能满足的话自然是最好不过。
在模型的能力范围之内,选一个刚需、可控又能衡量ROI的业务场景,先把这个点打穿;然后再靠一些工程的手段,把大模型变得尽量的稳定,比如加入一些规则引擎套用模板,RAG,知识图谱,function calling 以及审核和兜底机制,确保大模型的输出是可控的。
最后是一些闭环反馈的机制,智能体上线后,不是模型本身的数据可贵,而是用户使用后真实的反馈数据值得关注。你需要基于这些数据不断微调和优化,形成一个可持续迭代的闭环系统。把机制跑起来,系统才能变得越来越准,越来越聪明。
话说回来,今天我们虽然还在聊基于大模型能力的产品化智能体,但以Deep Research为代表的智能体化的大模型,内置自主思考、规划、反思、决策、工具调用与执行能力的大模型,也逐渐成为下一代 AI 助手发展方向的代表。
模型即产品,模型即服务。也许到时候还有一些新的发现呢,可以拭目以待。
本文由人人都是产品经理作者【健壮的大姐姐】,微信公众号:【健壮的大姐姐】,原创/授权 发布于人人都是产品经理,未经许可,禁止转载。
题图来自Unsplash,基于 CC0 协议。
相关文章
金秋已进入尾声,从奥林匹克森林公园的金黄银杏,到地坛公园的古韵秋色;从温榆河公园的芦苇摇曳,到世园公园的层林尽染……北京的秋展现出独特魅力。漫步于奥林...
2025-11-11 0
原标题:改革潮涌处 开放海天阔——习近平总书记赴海南、广东考察并出席第十五届全运会开幕式纪实不久前,擘画未来五年发展新蓝图的党的二十届四中全会落下帷幕...
2025-11-11 0
最近似乎时不时就能在社媒上看到新能源车自燃的视频。10 月 23 日,上海一辆理想 MEGA 在行驶中底盘爆出火花,数秒内整车爆燃;10 月 24 日...
2025-11-11 1
当单智能体难以应对复杂业务场景,多智能体协同已成为 AI 应用的新方向!这篇文章从行业范式转变切入,用一个真实商家智能助手案例,把多智能体的核心逻辑讲...
2025-11-11 1
最近,来自环球网军事频道的消息,据比利时“军队识别”网站的报道,俄技集团旗下的联合航空制造集团展示了一段视频,苏57战机在飞行过程中打开了神秘的弹舱。...
2025-11-11 1
从“电动爹”变成主力车,电动汽车这些年击碎了续航里程、补能效率等种种质疑,但也携带着玻璃天幕、全触控大屏与隐藏式门把手,近些年在“反人类”的道路上策马...
2025-11-11 1
近日,南希·佩洛西宣布,将在2027年完成任期后彻底告别政坛。消息一出,华尔街的投机者们集体哀嚎,一直以来,都有一群投资者密切关注美国前众议院议长南希...
2025-11-11 1
11月10日,全运会首个游泳比赛日展开较量,在晚上进行的各项比赛中,张展硕赢得男子400米自由泳冠军,奥运冠军孙杨夺得第六名,李冰洁轻松拿到女子400...
2025-11-11 1
发表评论