最近不少人都在熬夜解读各项政策和会议文件,其实没必要抠那些复杂的表述,核心就一句话能概括:2026年国家最担心的,从来不是经济增速慢几个百分点,而是低...
2025-12-18 0
12月18日,丝芭传媒发布致艺人鞠婧祎的最后告知:
由于你和你的所谓个人工作室多次罔顾事实、编造谎言,利用个人影响力蒙蔽,误导粉丝和社会公众,并在行业内和网络平台传播关于我司的诸多不实信息,多方抹黑公司,刻意引导不明真相的粉丝,甚至私下利用网络水军等非法手段“网暴”我司,对我司的社会和商业形象和正常的企业运营造成了极大伤害。试问是国家法制和公序良俗,社会公众的利益大还是你的个人私利大?是人民群众和社会公众的力量大还是暂时被你欺骗和误导的不明真相的粉丝的力量大?
在此最后一次要求你们立刻收手,停止所有侵权抹黑行为,我司将以长期以来所掌握的大量事实和你们的种种劣迹为依据,将就你本人和你的关联人涂某某等涉嫌严重经济犯罪的行为,择日向国家相关监管机构,媒体和社会公众进行全网公开实名举报。特此告知!
此前报道:
近日,丝芭传媒起诉状称鞠婧祎合约至2033年引发热议。12月15日,鞠婧祎方发声明,称与丝芭传媒的经纪合约已于2024年6月终止,同时指控丝芭传媒伪造艺人签名及授权。
16日,丝芭传媒晒笔迹鉴定报告否认伪造艺人签名及授权。
对此,鞠婧祎方也请律师发布了相关声明。
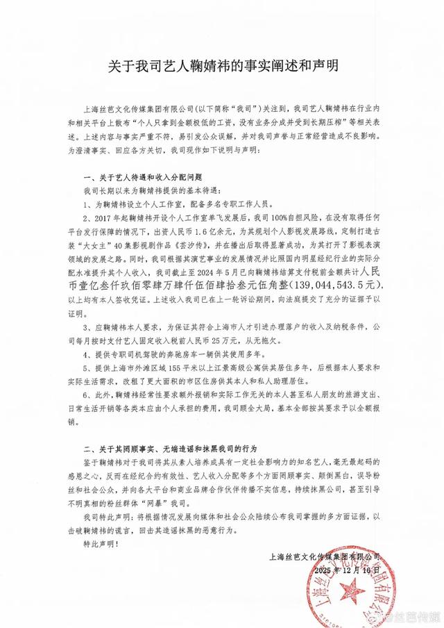
12月16日,上海丝芭文化传媒集团有限公司官方微博@丝芭传媒 发布“关于我司艺人鞠婧祎的事实阐述和声明”,称鞠婧祎在行业内和相关平台上散布“个人只拿到金额极低的工资,没有业务分成并受到长期压榨”等相关表述,与事实严重不符。(此前报道:)
声明称,丝芭传媒曾出资人民币1.6亿余元,为鞠婧祎单飞发展后规划影视发展路线,截至2024年5月,已向鞠婧祎结算支付税前金额共计139044543.5元,均有本人签收凭证,并按月支付固定收入25万元(税前),还提供专职司机、房车供其使用多年,提供上海高级公寓供其居住。丝芭回应鞠婧祎声明称,将根据情况发展陆续公布多方面证据,回击鞠婧祎造谣抹黑的恶意行为。
丝芭还表示,图中公开的艺人收入为公司依约履行代扣代缴义务,并已向管辖地税务机关依法完税的正规合法收入,经得起任何形式的税务核查。但是,在此之外如存在任何形式其他未申报、未依法纳税之收入,丝芭不承担任何责任。
据公开资料,鞠婧祎,1994年6月18日出生于四川省遂宁市,中国内地影视女演员、流行乐歌手。2013年11月2日,鞠婧祎凭借SNH48《剧场女神》团体公演正式出道。2016年,主演个人首部玄幻剧《九州·天空城》,还曾出演《芸汐传》《热血长安》《新白娘子传奇》等作品。
【来源:江苏新闻】
声明:此文版权归原作者所有,若有来源错误或者侵犯您的合法权益,您可通过邮箱与我们取得联系,我们将及时进行处理。邮箱地址:jpbl@jp.jiupainews.com
相关文章
最近不少人都在熬夜解读各项政策和会议文件,其实没必要抠那些复杂的表述,核心就一句话能概括:2026年国家最担心的,从来不是经济增速慢几个百分点,而是低...
2025-12-18 0
特斯拉创始人、亿万富翁马斯克近期向共和党候选人提供大额捐款,成为其与白宫关系缓和的最明确信号。据悉,在11月与美国副总统万斯、白宫幕僚长苏珊·威尔斯共...
2025-12-18 0
美国陆军新型“哨兵”A4防空雷达的首次全面部署,将围绕华盛顿特区展开。A4型号相比此前版本性能大幅提升,尤其对巡航导弹和无人机等低空或低速目标的探测追...
2025-12-18 0
美国对委内瑞拉发动混合战,到底是为了什么?又为什么说中国不会在美委局势上沉默呢?最近,美国又对委内瑞拉有新动作,而且动静还不小,“福特”号航母编队已经...
2025-12-18 0
等了快两年,河南方城那场让无数人揪心的学校火灾,终于盼来了官方调查报告。2024年1月19号深夜,方城县独树镇砚山铺村的英才学校,一栋四层宿舍楼的30...
2025-12-18 0
根据交易商协会公告及公开资料,邮储银行此次被调查的核心问题在于其债务融资工具承销业务涉嫌违反“公平、公正、勤勉尽责”原则。结合监管规则和行业实践,其违...
2025-12-18 0
Labubu红得有多快,似乎凉得也有多快。作为推动泡泡玛特股价从2022年低点飙升3200%的核心引擎,这只“尖齿小怪兽”近期热度的快速消退,正将这家...
2025-12-18 0
维也纳工业大学的研究团队发现了人工智能领域一个违反直觉的现象:大型语言模型虽然无法真正执行或理解复杂的逻辑代码,却能够为专业求解器提供关键提示,显著提...
2025-12-18 0
发表评论