最近出门办事,路过以前的交警队,发现门口的牌子换了——“交通警察支队”变成了“交通管理支队”。起初以为就是换个叫法,直到看到北京、银川、青岛这些城市都...
2025-12-17 0
一直以来,网约车司机发生交通事故停运损失应该怎么算缺乏一个明确的标准,有的城市按照当地的最低工资标准进行计算,还有的城市按照网约车司机最近3个月的日平均流水来进行计算。
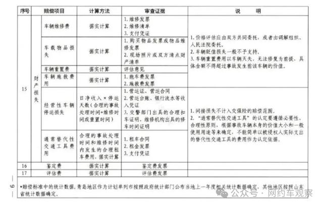
那么能不能有一个标准参考来作为网约车司机发生交通事故以后得停运损失判责标准呢?最近山东出台的《山东省道路交通事故损害赔偿项目计算标准(试行)》,恰恰解决了“标准缺失”的问题。


新规第15点明确规定,经营性车辆的停运损失,按“日净收入×停运天数”计算,而停运天数要综合“合理的事故处理时间+维修时间”来确定。这意味着,以后山东的网约车司机遇到事故,不用再跟对方掰扯“该赔多少”,拿着流水记录、维修单据,按公式一算就能得出权威金额,不管是调解还是打官司,都有了硬底气。
就拿前段时间,杭州一名网约车专车司机被后车追尾的案例来说,网约车司机赵师傅要求肇事方给自己一天600元的停运损失赔偿,但是肇事方只愿意给一天100元的停运损失赔偿,最后还把赵师傅微信拉黑了。

如果赵师傅这事儿发生在山东,赵师傅的情况套入新规就能算得明明白白:若他在山东,每月净收入8000元,日净收入约267元,停运9天的损失就是2403元。这个金额有明确计算依据,肇事方再想以“一天100块”打发,根本站不住脚。更重要的是,新规明确全省公安机关、调解组织、法院都要按此标准执行,避免了“各说各话”的混乱,给司机维权打通了“绿色通道”。

对网约车司机而言,这份新规的意义远超“明确金额”。它第一次从省级层面认可了网约车“经营性车辆”的属性,承认了司机停运损失的合法性,让司机的劳动价值得到尊重。以前很多人觉得“开车的损失不算损失”,现在有了政策兜底,司机们不用再为维权“矮人一头”,也不用再因为怕麻烦而放弃自己的权益。
当然,新规的落地还需要配套措施,比如如何界定“日净收入”,是按近3个月平均流水计算,还是扣除成本后的纯利润?这些细节若能进一步细化,会让规则更具操作性。
但不管怎样,山东的新规给全国开了个好头,它让网约车司机的维权有了“标尺”,也给肇事方划定了“底线”。值得网约车司机师傅们点赞!
相关文章
最近出门办事,路过以前的交警队,发现门口的牌子换了——“交通警察支队”变成了“交通管理支队”。起初以为就是换个叫法,直到看到北京、银川、青岛这些城市都...
2025-12-17 0
当下,台湾问题正成为全球博弈的焦点。美国在军事、经济上已经无法直接对抗中国,但却依旧不死心,拼命在台湾问题上搅浑水.日本右翼政客也在一旁煽风点火,叫嚣...
2025-12-17 0
来源:杭州日报 他们没工资,却每天从早上九点干到次日凌晨一两点?把动辄几万块的人形机器人,做到5000块的“白菜价”,还要把所有的设计和代码免费公开....
2025-12-17 0
12月15日,一则来自美国军方的通报让全球哗然。美军南方司令部当天公开表示,其“南方之矛”联合特遣部队在国际水域对3艘船只实施了直接打击,造成船上8人...
2025-12-17 0
文丨编辑 来科点谱«——【·前言·】——»谁能想到,日本右翼硬着头皮喊 “决不低头” 时,戳破他们强硬外壳的不是外面的压力,竟是中国的两只大熊猫?12...
2025-12-17 0
朋友们好!今天小界来和大家聊聊2025年12月5日,一场牵动全球目光的海上部署拉开帷幕,100余艘中国舰艇同步出海,在黄海、东海、南海及西太平洋多点布...
2025-12-17 0
一直以来,网约车司机发生交通事故停运损失应该怎么算缺乏一个明确的标准,有的城市按照当地的最低工资标准进行计算,还有的城市按照网约车司机最近3个月的日平...
2025-12-17 1
发表评论