本篇文章给大家谈谈“微乐福建麻将万能开挂器,以及微乐福建麻将必赢神器软件”对应的知识点,希望对各位有所帮助,不要忘了收藏本站喔。 微乐福建麻将抢杠为什...
2025-10-22 0
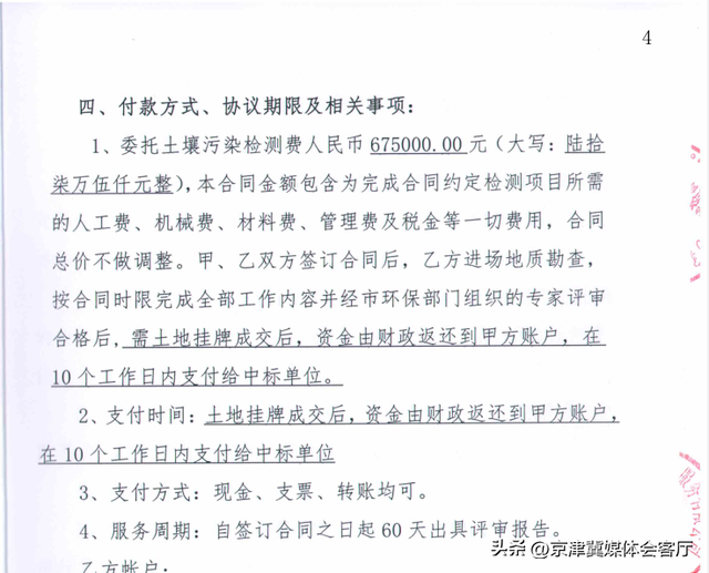
2020年6月5日北京诚天检测技术服务有限公司与河北省承德市丰宁满族自治县自认资源与规划局签订了土壤污染状况调查服务项目。项目服务总金额在67.5万元,付款方式为需土地挂牌成交后,资金由财政返还到甲方单位账户,十个工作日内支付给中标单位。
然而五年过去了,河北省承德市丰宁满族自治县收储的土地迟迟没有进行招拍挂,中标单位的资金也没有结算。为此北京诚天检测技术服务有限公司一纸诉状将丰宁满族自治县自认资源与规划局告上了法庭。
北京诚天检测技术服务有限公司认为:公司已按照合同约定完成了全部技术服务内容,已通过专家评审且成果已上传至全国污染地块土壤环境管理系统。截止2024年9月2日,被告未给付原告上述技术服务费用675000.00元,原告公司多次向被告催要均未果。
丰宁满族自治县自认资源与规划局:此案已超过法定诉讼时效,原告称2020年10月9日履行完合同义务,此后我方没有接到原告主张此款的要求,现在原告主张权利已超过3年,应驳回原告诉讼请求。该技术服务合同约定,支付案涉价款时问是土地挂牌后由财政支付中标单位,涉案地块现在没有中标单位,没有挂牌出让,不符合付款条件。
法院:原告诚天检测公司与被告丰宁自规局签订案涉合同后,原告依约对案涉项目进行了调查服务,通过原告提供的证据可以证实案涉项目通过了评审验收,愿告已按照合同约定履行了义务。但依据原被告之间《技术服务合同》中关于给付服务费675000.00元的约定,系附期限的民事法律行为,依据原被告陈述及所提供的证据。
目前该所附期限尚未到来,该法律行为所约定的民事权利和民事义务尚未发生法律效力,待期限到来后,原告可请求被告履行义务,被告开始承担履行义务的责任。故,原告诉请被告给付原告拖欠的项目服务费用675000.00元的诉讼请求,事实和法律依据不足,本院不予支持。另,被告认为原告起诉超过诉讼时效的抗辩,事实和法律依据不足,本院不予认可。
至此北京诚天检测技术服务有限公司不服判决上诉至河北省承德市中院。北京诚天检测技术服务有限公司认为:原审判决违反《最高人民法院关于大型企业与中小企业约定以第三方支付款项为付款前提条款效力问题的批复》中,关于大型企业及机关事业单位给付中小企业服务款项的相关条款。
按照最高人民法院关于大型企业与中小企业约定以第三方支付款项为付款前提条款效力问题的批复:大型企业在建设工程施工、采购货物或者服务过程中,与中小企业约定以收到第三方向其支付的款项为付款前提的,因其内容违反《保障中小企业款项支付条例》第六条,第八条的规定,人民法院应当根据民法典第一百五十三条第一款的规定,认定该约定条款无效。
《技术服务合同》签订于2020年6月5日,项目完结时间为2020年10月9日,合同中支付服务费用约定时间为:土地挂牌成交后,资金由财政返还到甲方账户,在10个工作日内支付给中标单位。该付款条件为“背对背”付款条件。
原审的立案时间为2024年9月13日,原审法院审理本案时应当着重参考上述批复,认定涉案合同中存在的“背对背”付款条件无效,况且,上诉人已在2020年10月按照合同约定履行了义务。按照行业规范、交易习惯及《保障中小企业款项支付条例》第六条、第八条的规定,被上诉人应在上诉人履行合同约定的义务60日内全额支付该项目的项目服务费675,000.00元,现被上诉人以该“背对背”付款条件为由,多年来一直拒绝结算服务费,严重侵害上诉人合法权益。
由此,上诉人认为原审法院适用法律错误,未能充分保障中小企业的合法权益,原审判决与《最高人民法院关于大型企业与中小企业约定以第三方支付款项为付款前提条款效力问题的批复》的精神相违背。
丰宁满族自治县自认资源与规划局:一审判决适用法律正确。
承德中院:驳回上诉,维持原判。
事情截止到现在,又回到了起点。如果河北省丰宁县土地依旧不进行招拍挂,那么对于北京诚天检测技术服务有限公司来说,合同的服务费用也是遥遥无期。五年过去了,土地闲置、欠款拖欠!活干完了,五年了竟然不知道和谁要钱?啥时候把钱要回来更是个未知!诚天检测公司负责人说。
相关文章
本篇文章给大家谈谈“微乐福建麻将万能开挂器,以及微乐福建麻将必赢神器软件”对应的知识点,希望对各位有所帮助,不要忘了收藏本站喔。 微乐福建麻将抢杠为什...
2025-10-22 0
夜里十一点,小区遛弯的人越来越少,可六栋三楼那盏厨房灯还亮着。 锅铲声跟微信提示音此起彼伏,五十岁的老周一边翻炒剩菜,一边给闺女发语音:“别点外卖,...
2025-10-22 1
国庆假期一结束,本地生活领域的竞争就有了新看点,这次不是外卖平台比谁单量多,而是地图App们在本地生活赛道的首次正式比拼。阿里系的高德和百度系的百度地...
2025-10-22 0
10月18日,郑丽文当选国民党新任主席。10月20日,她在接受采访的时候就立刻抛出愿意赴陆面谈的表态。这句话来得快,也来得猛,直接把整个两岸议题拉到台...
2025-10-22 0
10月21日,外交部发言人郭嘉昆主持例行记者会。法新社记者提问,美国总统特朗普周一就台湾问题发表相关言论。他还表示,他将于明年初访问中国。外交部对特朗...
2025-10-22 0
“只要能为两岸带来和平,让她做什么工作或者见什么人都可以”,这是郑丽文胜选后接受采访时的铿锵之词,毋庸置疑的是,与朱立伦保守的两岸路线,郑丽文显然更勇...
2025-10-22 0
2020年6月5日北京诚天检测技术服务有限公司与河北省承德市丰宁满族自治县自认资源与规划局签订了土壤污染状况调查服务项目。项目服务总金额在67.5万元...
2025-10-22 1
今天给各位分享微乐跑得快怎么让自己牌变好的知识,其中也会对微乐跑得快输赢规律进行解释,如果能碰巧解决你现在面临的问题,别忘了关注本站,现在开始吧!微乐...
2025-10-22 2
发表评论