当地时间12月16日,乌克兰安全局宣布首次使用代号为“海底宝贝”的自杀式无人潜航器袭击了位于黑海沿岸的新罗西斯克海军基地。公开的画面中可以看到,在港内...
2025-12-17 0
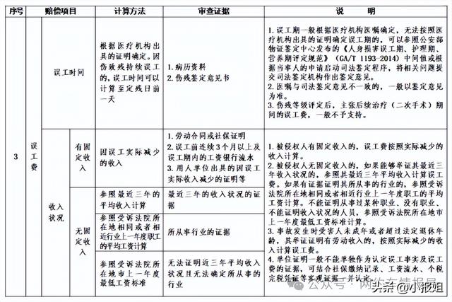
好消息,自2026年1月1日起,网约车司机在遭遇交通事故导致停运损失以及产生误工费,索赔时将有法可依,有据可查,再也不怕肇事方胡搅蛮缠了。
近日,山东省发布了《山东省道路交通事故损害赔偿项目计算标准(试行)》,这一标准涵盖医疗费、误工费、残疾赔偿金、财产损失等 17 项赔偿项目,一举统一了保险理赔、行政调解以及司法裁判等多个环节的尺度,为相关纠纷的解决提供了权威且一致的准则。
在过去,关于停运收入按照流水还是最低工资,时间是按照天算还是工时,都缺乏明确规定,导致实际索赔或协商过程,往往各执一词,难以达成一致,给司机带来诸多困扰。
如今,新标准的出台彻底解决了这一难题。它明确规定,经营性车辆的停运损失=日净收入x停运天数(合理的事故处理时间+维修时间)
此外,当司机因事故受伤,就医和遵医嘱休息,也是可以要求误工费赔偿的。有固定收入的按照实际减少收入来算,没有固定收入的按照近三年平均收入或同行业标准,或当地最低工资标准来算。
这意味着,司机可以根据自身的实际情况,同时主张停运损失和误工费。不过,由于停运损失和误工费在一定程度上存在重合性,因此在大多数情况下,司机需要优先选择金额更高的一项进行索赔,以最大限度地维护自身的合法权益。
由于目前交强险不包含停运损失,而很多三责险也明确将间接损失排除在外,导致司机在举张停运损失时困难重重,常常需要通过协商解决,但是由于各方对赔偿标准和金额的认知存在差异,协商过程常常困难重重。
如,近期,专车司机赵师傅的红旗车被追尾,交警出具的责任认定书为追尾方郭女士全责,车辆维修费用14940元由保险赔付。
但是车辆维修期间的停运损失由谁付,该付多少,双方有了争议,赵师傅出具的流水记录显示,日均流水在600多元,但郭女士表示最多赔付每天100元,双方协商不成,郭女士甚至将赵师傅的微信、电话拉黑,使得赵师傅陷入了维权困境。
而交通事故赔偿标准的出台,无疑是给司机朋友们吃下了一颗“定心丸”。无论司机是向保险公司索赔、向肇事方主张赔偿,还是选择向法院提起诉讼,都更有理有据,更有底气了。
最后提醒各位车友,不管最终是否需要走法律程序,务必要注意以下几点关键事项:
一,务必依法取得营运资质,这是保障自身权益的基础,避免在事故中落入“证照不全、无权主张”的尴尬境地。
第二,一旦发生交通事故,应及时报警、联系保险公司,尽快修车,并妥善保留维修记录、进出厂时间、收入证明等材料。
第三,索赔要实事求是,有多少证据说多少事,避免因虚高影响案件审理。
总之,这一新规的实施,为司机维护自身合法权益提供了坚实的法律保障,也在一定程度上有助于减少因赔偿标准不明确而导致的纠纷和争议,促进道路交通事故处理的公平、公正和高效
相关文章
当地时间12月16日,乌克兰安全局宣布首次使用代号为“海底宝贝”的自杀式无人潜航器袭击了位于黑海沿岸的新罗西斯克海军基地。公开的画面中可以看到,在港内...
2025-12-17 0
今天给各位分享微乐麻将必胜软件的知识,其中也会对微乐麻将合集进行解释,如果能碰巧解决你现在面临的问题,别忘了关注本站,现在开始吧!微乐麻将怎么样才能赢...
2025-12-17 0
近日,云南省老龄工作委员会办公室印发《关于做好以居民身份证替代老年优待证的通知》,全面推行居民身份证替代纸质老年优待证享受老年优待服务的便捷化转型。面...
2025-12-17 0
记者从河南省应急管理厅获悉,今天(12月17日),方城县独树镇砚山铺村英才学校重大火灾事故调查报告向社会公布。根据调查报告,2024年1月19日,方城...
2025-12-17 0
据媒体报道,知情人士透露,特朗普将于当地时间周三就美联储主席人选问题面试现任美联储理事沃勒。特朗普上周已面试了前美联储理事凯文·沃什。特朗普表示,沃什...
2025-12-17 0
好消息,自2026年1月1日起,网约车司机在遭遇交通事故导致停运损失以及产生误工费,索赔时将有法可依,有据可查,再也不怕肇事方胡搅蛮缠了。近日,山东省...
2025-12-17 1
全红蝉跳海表演赛。关于全红婵在阿联酋阿布扎比海边跳海表演赛的事情,我想再花一个视频来简单说明一下。因为实在太多人留言说明大家对于全红婵、全红婵的关心,...
2025-12-17 1
阅读此文之前,麻烦您点击一下“关注”,既方便您进行讨论和分享,又能给您带来不一样的参与感,感谢您的支持。本文信源来自权威报道:【四川观察、央广网、澎湃...
2025-12-17 1
发表评论