首页 抖音热门文章正文

原来我们被骗了!官媒揭最快女护士真实一面,内容披露,家属回应

抖音热门 2025年12月13日 11:26 1 cc

阅读此文之前,麻烦您点击一下“关注”,既方便您进行讨论和分享,又能给您带来不一样的参与感,感谢您的支持。

本文信源来自权威报道:【封面新闻、红星新闻、大河报】等(详细信源附在文章末尾)。为提升文章可读性,细节可能存在润色,请理智阅读,仅供参考!

文|娱咖

编辑|娱咖

前言

还记得曾被称之为“最快女护士”的张水华吗?

在马拉松的赛道上,她一骑绝尘,将对手甩在身后。

原来我们被骗了!官媒揭最快女护士真实一面,内容披露,家属回应

在医院的护士台上,她兢兢业业,忙碌于病人之间。

可谁能想到,官媒这次出手直接揭开了她真实的一面。

才发现原来我们都被骗了!

原来我们被骗了!官媒揭最快女护士真实一面,内容披露,家属回应

纷争开始

8月31日的一场哈尔滨马拉松成功让张水华的名字在网络上刷屏。

在这场比赛中,她以2小时35分27秒的出色成绩斩获了国内女子组的冠军。

原来我们被骗了!官媒揭最快女护士真实一面,内容披露,家属回应

刷新了最佳成绩的同时,也让“最快女护士”成为了她的标签。

作为马拉松赛事的冠军得主,她免不了要接受记者的采访。

可她在接受采访时的言论却震惊了众人。

原来我们被骗了!官媒揭最快女护士真实一面,内容披露,家属回应

张水华在采访中哭诉道希望单位领导能够支持她调休参加比赛。

她表示领导说跑马拉松是她的爱好,要参加比赛可以去和同事调班,同事同意就去,不同意就没必要。

原来我们被骗了!官媒揭最快女护士真实一面,内容披露,家属回应

她的这番言论迅速在网络上引起了一场舆论热议。

有网友认为医院应该支持下属的兴趣爱好。

但也有网友觉得作为护士就要认真做好本职工作。

原来我们被骗了!官媒揭最快女护士真实一面,内容披露,家属回应

一时间,关于兼顾马拉松赛事与医院护理工作的矛盾成为了大众讨论的焦点。

事件发生的当天,张水华又在社交平台上说明了这件事。

她表示马拉松是她的业余爱好,只是请求领导能考虑排班调休的可能性。

原来我们被骗了!官媒揭最快女护士真实一面,内容披露,家属回应

希望在不影响正常工作的同时,可以支持因为马拉松调休。

但这篇文章目前已经被删除。

而随着舆论的不断发酵,张水华于9月21日再次发声。

原来我们被骗了!官媒揭最快女护士真实一面,内容披露,家属回应

她针对“领导不给调休”的这番言论,郑重地向大家道歉。

在文章中,她说到因为自己的话给单位及领导造成了很大的影响。

表示领导和同事们都对她很支持,“不给调休”的言论造成了大众的误解。

原来我们被骗了!官媒揭最快女护士真实一面,内容披露,家属回应

同时也影响了哈尔滨马拉松赛事本身的精彩。

至此这场风波才得以平息。

可没想到的是,刚走出一场争议的她又被官媒揭开了真实的一面。

原来我们被骗了!官媒揭最快女护士真实一面,内容披露,家属回应

面具之下

张水华因“最快女护士”火起来之后,便有不少记者向她邀约采访。

还有无数网友向她询问怎么平衡好工作和兴趣爱好等问题。

原来我们被骗了!官媒揭最快女护士真实一面,内容披露,家属回应

在一次采访中,她曾向大众表示自己跑马拉松与正常工作不存在冲突。

她表示即便跑完马拉松,之后再继续上班,也不会受到任何影响。

甚至还认为这样反而让她很精神,能够更好地展开工作。

原来我们被骗了!官媒揭最快女护士真实一面,内容披露,家属回应

本以为真的像她所说的那样把两者处理得很好。

可没想到事实直接打了她的脸。

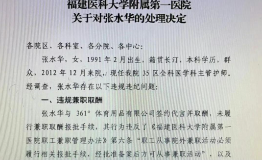
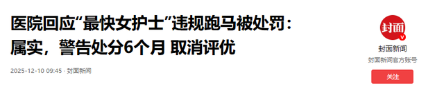
12月9日,一份关于医院对张水华的处理决定在网上传开了。

原来我们被骗了!官媒揭最快女护士真实一面,内容披露,家属回应

文件中指出了张水华在医院工作期间存在的问题。

首当其冲的便是她因为参加马拉松所造成的影响。

文中说道,张水华多次申请调班去参加马拉松。

原来我们被骗了!官媒揭最快女护士真实一面,内容披露,家属回应

这件事影响了医院的正常排班,同时也给其他同事造成了负担。

这与她此前采访中所说的不会影响工作形成了矛盾。

可见她并没有合理安排好工作和爱好,也违背了能够更好展开工作的说法。

原来我们被骗了!官媒揭最快女护士真实一面,内容披露,家属回应

但这还不是最重要的。

在这份文件中,还列出了她的另一个欺骗行为。

原来我们被骗了!官媒揭最快女护士真实一面,内容披露,家属回应

文中指出,她为了参加湖北宜昌的马拉松比赛,在11月1日用编造的理由获得了11月2日的调休。

为此,医院表示她这种隐瞒真实情况欺骗领导获得调休的行为是不道德的。

这种做法违背了职业准则,还导致医院不得不临时调整人力安排。

原来我们被骗了!官媒揭最快女护士真实一面,内容披露,家属回应

同时也增加了医院科室的工作负担。

另外,还表示她的这一行为违反了合同的规章制度。

此消息一出,不少网友直呼:原来自己被她给骗了。

原来我们被骗了!官媒揭最快女护士真实一面,内容披露,家属回应

还有网友纷纷为张水华的同事感到同情。

毕竟护士的工作还是很辛苦的,而她的多次调休难免会给其他同事增加压力。

然而,除了调休这个问题外,医院还指出了张水华的另一个问题。

原来我们被骗了!官媒揭最快女护士真实一面,内容披露,家属回应

再起风波

在这份对张水华的处理决定中,特别提及了她代言361度的行为。

张水华“哭诉领导不给调休”事件发生之前,她曾被是361度的路跑代言人。

原来我们被骗了!官媒揭最快女护士真实一面,内容披露,家属回应

双方有着合作的关系,并有相应的代言报酬。

虽然在哈尔滨马拉松的争议事件后,361度方已经与她取消了合约。

但是张水华并未在签约前走相应的报批流程,因此违反了医院的规定。

原来我们被骗了!官媒揭最快女护士真实一面,内容披露,家属回应

这种擅自与其他企业合作,获得报酬的情况属于本职工作外的兼职行为。

经医院核查,认定她存在违规兼职并获取报酬的行为。

原来我们被骗了!官媒揭最快女护士真实一面,内容披露,家属回应

综合张水华在职期间的所有违规行为,最终医院判定她警告处分6个月。

并且还取消了她2025年的评优资格。

对于这一处分结果,张水华的丈夫王苛也作出了回应。

原来我们被骗了!官媒揭最快女护士真实一面,内容披露,家属回应

针对张水华代言361度这件事,他表示,张水华早在2023年就开始为361度代言了,大众都知道。

还称今年9月3日双方已经正式解约了。

而至于医院给出的处理结果,他则表示,没什么好说的,对结果不做评价。

原来我们被骗了!官媒揭最快女护士真实一面,内容披露,家属回应

记者表示对于此次医院作出的一系列决定,目前还没有准确的通报发布。

而医院方面也表示后续会有公告发布。

至于最终结果怎样,一切还需等待官方给出确切证实。

原来我们被骗了!官媒揭最快女护士真实一面,内容披露,家属回应

但消息传出之后,网友们纷纷在网上发表了自己的看法。

大部分网友认为马拉松比赛需要投入很多精力训练、报名。

原来我们被骗了!官媒揭最快女护士真实一面,内容披露,家属回应

而护士这个工作也需要非常专注细心,认为她无法做到两者都兼顾。

为此纷纷对医院的决定表示支持。

原来我们被骗了!官媒揭最快女护士真实一面,内容披露,家属回应

结语

从被评为“最快女护士”到被网友吐槽,张水华的经历可谓是跌宕起伏。

本来能够坚持自己的兴趣爱好是一件好事,可她却本末倒置,将重心偏离了正确的轨迹。

原来我们被骗了!官媒揭最快女护士真实一面,内容披露,家属回应

她更不应该的是欺骗大众,把自己包装成一个完美人设。

同时张水华的故事也告诉了我们一个道理:平衡好工作和爱好是每一个人的必修课。

原来我们被骗了!官媒揭最快女护士真实一面,内容披露,家属回应

免责声明:文章描述过程、图片都来源于网络,此文章旨在倡导社会正能量,无低俗等不良引导。如涉及版权或者人物侵权问题,请及时联系我们,我们将第一时间删除内容!如有事件存疑部分,联系后即刻删除或作出更改。

本文内容信息来源:封面新闻、红星新闻、大河报等

原来我们被骗了!官媒揭最快女护士真实一面,内容披露,家属回应

原来我们被骗了!官媒揭最快女护士真实一面,内容披露,家属回应

原来我们被骗了!官媒揭最快女护士真实一面,内容披露,家属回应

发表评论

德业号 网站地图 Copyright © 2013-2024 德业号. All Rights Reserved.