首页 热点资讯文章正文

巴基斯坦刚准备给特朗普送大礼,中国商务部就出手了,稳、狠、准

热点资讯 2025年10月10日 04:40 1 cc

此前美国刚刚把15家中国企业拉入“黑名单”。

原本巴基斯坦正准备联手特朗普政府,在稀土领域打一个“绕开中国”的翻身仗。

可偏偏在10月9日,双节假期一过,中国商务部接连发布两道重磅公告。

这下子,看来特朗普政府和巴基斯坦之间的“好事”怕是难成了。

这到底是怎么回事呢?

巴基斯坦刚准备给特朗普送大礼,中国商务部就出手了,稳、狠、准

巴基斯坦想送礼,美国想脱钩,中国先出手

今年以来,美国屡屡在稀土问题上发难。

早前特朗普曾签署了“大而美”法案,加大了对稀土产业的资金扶持。

特朗普政府一边在国内重启加州芒廷帕斯矿,一边在外部寻找替代资源,尤其盯上了南亚国家,拉拢巴基斯坦展开合作。

巴基斯坦当然动心。

稀土是个“金矿”,只要能搭上美国军工的供应链,经济、外交都能借机起飞。

自印巴之战后,特朗普就开始推行“踩印度,捧巴基斯坦”的策略,他多次高调接见巴基斯坦官员。如此情形,也让巴基斯坦看到了赚美国钱的机会。

于是,近几个月巴基斯坦高层多次与美国能源部接触,讨论矿业开放、设备引入、技术合作等细节。

一切看起来似乎水到渠成。

巴基斯坦刚准备给特朗普送大礼,中国商务部就出手了,稳、狠、准

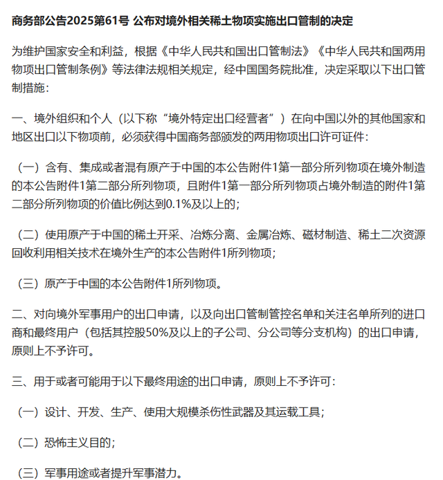
但没想到,10月9日早上,中国商务部突然出招,发布了2025年第62号公告。

公告明确:稀土开采、冶炼分离、金属冶炼、磁材制造、稀土二次资源回收利用相关技术及其载体,以及相关生产线装配、调试、维护、维修、升级等技术未经许可不得出口。

不仅如此,还包括出口非管制的货物、技术或者服务,出口经营者明知其用于或者实质性有助于境外稀土相关活动的,也应当在出口前向商务部申请两用物项出口许可。

这是啥意思呢?就是说:以后所有中国人,都不能再为他国担任远程指导、技术顾问等这一切职务!同时,任何相关机器咱们也不会再卖出去了。

这等于关死了巴基斯坦对美合作的技术大门。

有矿没技术,用不了;有钱没设备,开不动。

巴基斯坦刚准备给特朗普送大礼,中国商务部就出手了,稳、狠、准

技术封锁不是终点,商务部还下了一道“后手棋”

不仅如此,还有2025年第61号公告。

相比技术出口管制,这份公告更像是“全球稀土锁”。

核心内容是三条:

第一,任何境外企业,只要用过中国的稀土技术或设备制造稀土产品,再出口到第三国前,必须获得中国审批

第二,产品中含有中国成分(哪怕只有0.1%),也要进入审批流程。

第三,明确拒绝向军事用户或敏感名单中的机构提供许可。

比如说你在澳大利亚建厂、在非洲投矿、在东南亚组装,只要用过中国的设备或工艺,想往外卖?对不起,先来中国报备。

这就是全球溯源监管。

不只堵技术出口,更堵了稀土产品“绕开中国”的再流通路径。

不得不说,中国商务部这次出手,确实太及时了,而且完全切中了要害,抓住了相关国家的软肋,可谓是稳、准、狠。

巴基斯坦刚准备给特朗普送大礼,中国商务部就出手了,稳、狠、准

巴基斯坦刚准备给特朗普送大礼,中国商务部就出手了,稳、狠、准

美国“拉黑”15家中企,点燃中国反制导火索

这两道公告看似突然,其实有因有果。

据此前媒体报道,美国商务部宣布,将15家中国企业列入出口管制实体清单。

理由是:协助哈马斯和胡塞武装等伊朗支持的武装组织,购买美国无人机电子元件。

但是美方没有公布任何详细证据。

所谓“残骸溯源报告”来自以色列军方,但至今未公开,未经过第三方核验,这明显存在漏洞。

相关中企已经发布声明,强调 “始终遵守出口法规,正与美国当局沟通”。

但却未得到美方的回应。

这种 “连坐式” 制裁,本质上是延续了美方一贯的打压逻辑。

那么中方选择稀土作为反制手段,也就无可厚非了。这是基于自身在稀土领域的绝对优势,打出的一张 “精准王牌”。

巴基斯坦刚准备给特朗普送大礼,中国商务部就出手了,稳、狠、准

中方强调军民两用属性,国际法规站得住脚

很多人可能会问:中国为什么能对这些技术实施全球性限制?

答案在公告中写得很清楚:稀土物项具有“军民两用”属性,是国际通行的出口管制领域。

钕、钐、铽、镝这些元素,广泛应用于高性能磁体、激光系统、雷达、舰载声呐等关键军事装备。

比如:

  • 每架F-35隐身战斗机,需要消耗417公斤稀土,用于引擎高温合金、激光系统、隐身涂层。
  • 一艘“弗吉尼亚”级核潜艇,稀土用量高达4600公斤,用于推进电机、核反应堆屏蔽材料和声呐系统。
  • 精确制导武器中,伺服电机、激光测距仪等关键部件全部依赖稀土磁材。

没有这些元素,导弹飞不准,战机飞不稳,潜艇听不清。

巴基斯坦刚准备给特朗普送大礼,中国商务部就出手了,稳、狠、准

正因为如此,中国将其纳入《禁止出口限制出口技术目录》,早在2001年就已成文。

此次对稀土相关技术实施出口管制,是基于长期以来对稀土技术重要性和潜在风险的认识,并非突发冲动之举。

更重要的是,这一做法得到了不少国家的理解。

瑞士、日本、德国在内部通报中,都表达了“对稀土军用风险的重视”。

没有公开反对,也没有指责中国单边主义。

美国稀土脱钩战略多次受挫,澳洲项目推进受阻

美国当然不是坐以待毙。

早在2019年起,五角大楼就开始推动稀土“去中国化”战略。

巴基斯坦刚准备给特朗普送大礼,中国商务部就出手了,稳、狠、准

澳大利亚 LyNAS 公司在德克萨斯州建设稀土分离厂是其重要项目之一。。

该项目原计划2024年投产,但目前看来项目推进受阻。

原因或许有三:

一是环保方面的问题,当地居民担心化学废液污染。

二是美国在稀土冶炼、分离、深加工环节几乎空白,技术设备交付不畅,部分精炼装置依旧依赖中国企业。

三是人才缺口严重,美国本土缺乏稀土分离工程师,技术团队组建困难。

加州芒廷帕斯矿也已重启,但仅能开采轻稀土,关键的重稀土如镝、铽储量不足,不具备军工价值。

虽然莱纳斯公司获得美国国防部 1.2 亿美元注资合同,但整体进度不及预期。

美国想脱钩,脚下却被链条缠住。

巴基斯坦刚准备给特朗普送大礼,中国商务部就出手了,稳、狠、准

巴基斯坦进退两难,有矿难掘,有意难成

我们回过头再看看巴基斯坦。

它确实有稀土资源,但缺乏完整产业链。

稀土开采和分离对技术和设备要求极高,尤其是环保处理环节,不是一朝一夕能建成的。

过去,巴基斯坦依赖中国提供设备、培训工程师、输出流程工艺。

现在技术断了,设备断了,合作也断了。

特朗普虽然想接手与巴基斯坦在稀土方面的合作,但美国在稀土领域也同样缺乏完整产业链,尤其是在高精度提纯技术方面,难以快速填补巴基斯坦的技术和培训空白。

还有一方面是中国管控不仅限于出口技术,还限制中国企业在境外提供技术顾问服务

再说了,即便巴基斯坦找人培训,也没人敢去,巴基斯坦在与美国加强稀土合作的同时,也强调中巴关系的重要性,巴基斯坦也得考虑一下怎么寻求这个平衡。

巴基斯坦刚准备给特朗普送大礼,中国商务部就出手了,稳、狠、准

人道主义豁免条款,政策灵活不失底线

值得注意的是,中国此次并未“一刀切”。

在第61号公告中,明确列出:对紧急医疗、公共卫生、灾害救助等人道主义用途的出口,可免除许可申请

只需在出口后10个工作日内报备,并承诺不涉军事领域。

这一条款,既体现政策温度,也符合国际人道主义要求。

巴基斯坦刚准备给特朗普送大礼,中国商务部就出手了,稳、狠、准

中国这次出手,真的太及时了。眼下,中美贸易谈判虽然还未完成,但是美国政府现在正陷入停摆期,中国手里还有不少牌可以打,咱们可以慢慢地、一步步地把该布局的都布局好。

接下来就看特朗普打算怎么办吧。

发表评论

德业号 网站地图 Copyright © 2013-2024 德业号. All Rights Reserved.