成年人的通透,从读懂人性开始:见过世事复杂,才知真诚难得;历经人心叵测,方懂分寸可贵。刘震云18句人间清醒语录,每一句都值得细品。1. 你相信的太多,...
2025-11-18 0
保护与利用,并非永远对立,而是需要先后次序。只有守住生态底线,旅游与公众体验才有真正的未来。
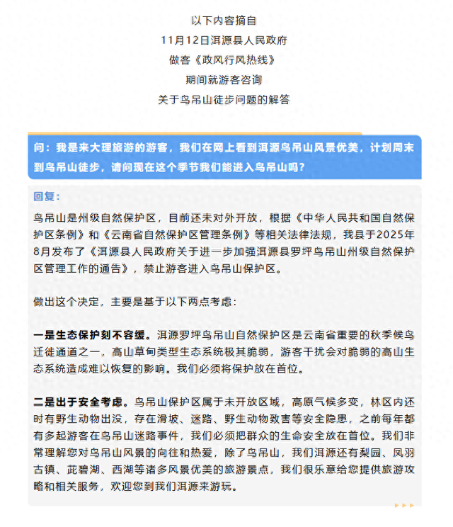
日前,云南大理洱源县发布的一则官方信息,成了旅游领域最受关注的新闻之一。在回复一位外地游客关于“这个季节能否进入鸟吊山徒步”的咨询时,当地有关部门表示,该县已于今年8月发布通告,禁止游客进入鸟吊山保护区,并解释称,此举主要出于保护脆弱高山生态系统和保障游客人身安全的双重考虑。
当地回应鸟吊山徒步问题 图片来源:大理发布
此前,在多方宣传之下,鸟吊山的知名度与日俱增,尤其是在徒步旅游的圈子里,已经成为一处小有名气的“网红景点”,吸引着全国各地众多游客的目光。值得注意的是,在这一过程中,当地官方账号也曾多次以鸟吊山的美景为卖点开展文旅宣传。譬如,“大理发布”的一则推文就写道:“湛蓝的天空、白云、草甸、湖泊连成一幅画,像极了《海蒂和爷爷》电影中的治愈场景……”
正因如此,当游客再次询问开放情况时,才会产生明显落差:既然宣传曾经存在,为什么如今又明确禁止进入?是生态系统更脆弱了,还是管理能力尚未准备好?换言之,标准究竟是什么?
从时间线看,宣传在前、封闭在后,两者并无逻辑矛盾。但这起事件提醒我们,一处自然区域能否开放,不能仅凭流量热度或宣传效果,而应当有清晰稳定的判断依据。特别是自然保护区,其功能定位、环境承载力、安全风险的评估工作,必须前置在文旅宣传之前,而不能滞后于游客到来。
比“是否开放”更重要的问题是:各地究竟应如何评估自然区域的承载能力?哪些条件满足后可适度引导游客进入?哪些风险无法克服、必须坚决禁止?这些问题,都需要各地主管部门心中有数,从而避免出现客流量突然暴增,环境承载力难以支撑的尴尬局面。
以鸟吊山为例,当地主管部门认为,目前若对游客开放该区域,可能干扰候鸟迁徙廊道,影响高山草甸生态系统,并存在游客迷路、山体滑坡等安全隐患,在这样的判断下,当地选择封闭景区,无疑是更为稳妥的选择。自然保护区不等同于一般景区,一旦破坏往往难以恢复,在标准不清、能力储备不足的情况下,先保护是必要的底线。
图片来源:大理发布
从更普遍层面看,各地开展文旅资源开发工作,还应守住生态保护这条底线。尤其是当互联网传播让一处自然区域在短期内迅速“出圈”时,更需要提前预判管理能力,避免跟在舆论后面“追着灭火”。如果当地一开始就对自然保护区有清晰的定位和规划,做到“能开放的区域有序开放,不能开放的区域坚守底线”,公众的质疑就会消除。
保护与利用,并非永远对立,而是需要先后次序。只有守住生态底线,旅游与公众体验才有真正的未来。
撰文/杨鑫宇
编辑/席聪聪
相关文章
成年人的通透,从读懂人性开始:见过世事复杂,才知真诚难得;历经人心叵测,方懂分寸可贵。刘震云18句人间清醒语录,每一句都值得细品。1. 你相信的太多,...
2025-11-18 0
近日,永靖县公安局成功查处一起网络侮辱他人案件,对违法行为人依法予以处罚,有效净化了网络环境。10月23日,网安大队接群众报警求助称,一网民在某短视频...
2025-11-18 0
保护与利用,并非永远对立,而是需要先后次序。只有守住生态底线,旅游与公众体验才有真正的未来。日前,云南大理洱源县发布的一则官方信息,成了旅游领域最受关...
2025-11-18 1
越是危急时刻,后退一步比冲上去更能保命。近日,山西男子被狗咬伤,从而引发了一场悲剧,在社交平台传的沸沸扬扬,想必不少网友也是有所耳闻。现如今距离此次案...
2025-11-18 0
走路就能打拳,打拳就在走路,北京体育大学实验室把这句老话搬上跑步机,测出来一条硬数据:每天十五分钟“迈步如犁”,八周后膝盖晃动幅度减少一点三毫米,大腿...
2025-11-18 1
2025年11月10日,江苏常州,一段家庭监控视频中,一名中年男子将年迈母亲拖拽、摔倒、连扇数耳光。老人倒地呻吟,他却若无其事地整理衣领,转身坐下继续...
2025-11-18 2
近日,郑丽文的一席言论在台海地区激起层层涟漪,为原本紧绷的局势增添了几分微妙的变化。11月13日,在与美国在台协会处长谷立言会晤后不久,郑丽文通过社交...
2025-11-18 1
“就该退位让新人,全运会冠军竟被喷没价值?”樊振东夺冠不到24小时,高兴的心情还没过,就被网友“口水”攻击。“靠运气”,“被让球”,就连陈梦也受牵连,...
2025-11-18 2
发表评论