全红婵直播“翻车”:当世界冠军自嘲是“老年人”,我们看到了最真实的一面10万+的直播间里,没有聚光灯,没有领奖台,只有一个挂满娃娃的普通宿舍,和四个凑...
2025-11-18 0
来源:齐鲁晚报综合新闻坊、长安街知事、此前报道
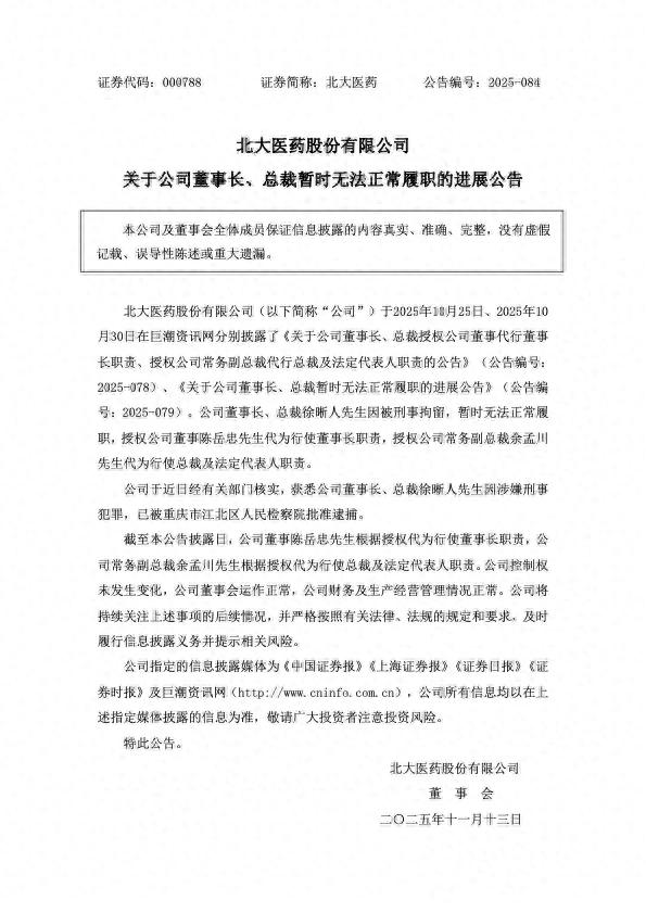
近日,北大医药董事长、总裁徐晰人因涉嫌刑事犯罪被重庆市江北区人民检察院批准逮捕。
对此,北大医药发布公告称:
公司于近日经有关部门核实
获悉公司董事长、总裁徐晰人
因涉嫌刑事犯罪
已被重庆市江北区人民检察院
批准逮捕
北大医药表示,公司董事陈岳忠根据授权代为行使董事长职责,公司常务副总裁余孟川根据授权代为行使总裁及法定代表人职责。公司控制权未发生变化,公司董事会运作正常,公司财务及生产经营管理情况正常。

10月29日,北大医药已发公告称,徐晰人被刑事拘留,正在配合相关部门调查,暂时无法正常履职。
记者注意到,目前的北大医药与北京大学并无直接关系。
北大医药于今年8月发布公告表示,公司分别于2022年12月、2024年12月经历两轮实际控制人变更后,北京大学现已不再为公司实际控制人,公司与北京大学已无股权关系,公司实际控制人现为徐晰人。为此,北大医药拟逐步完成公司及相关子公司的名称变更工作,以逐步实现“去北大化”。

徐晰人(资料图)
公开资料显示,徐晰人出生于1979年4月,硕士学历,现任新优势产业集团有限公司董事长兼总经理、北大医药股份有限公司董事长、总裁。
某眼查APP显示,徐晰人控制的企业有59家,业务涉及投资管理、文化演出、机电设备、公关顾问、交通科技等多个领域。
北大医药股份有限公司的前身为始建于1965年的西南合成制药厂,1997年于深圳证券交易所成功上市。2022年,中国平安通过平安人寿控股新方正集团,北大医药成为旗下成员企业。
2024年12月,徐晰人通过新优势国际以1元的象征价格收购方正商业管理持有的西南合成100%股权,同时支付3300万元受让约23.92亿元债权,从而间接掌控北大医药22.22%的股份,成为北大医药实际控制人。公司主营业务为药品研发、生产及销售。
相关文章
全红婵直播“翻车”:当世界冠军自嘲是“老年人”,我们看到了最真实的一面10万+的直播间里,没有聚光灯,没有领奖台,只有一个挂满娃娃的普通宿舍,和四个凑...
2025-11-18 0
文|李劲 媒体人这届日本政府确实是右到了极致,首相高市早苗居然能在短短 10天之内,把中俄韩朝这些邻国全给得罪完了。日本《读卖新闻》17日援引两国政府...
2025-11-18 0
刚翻日历发现11月20日就是农历十月初一寒衣节,突然想起前两天逛超市,听见小年轻吐槽“这节听着阴森森,跟咱没关系”,差点没忍住上去唠两句。咱先不说这节...
2025-11-18 0
街坊群里一晚上全是这个消息,生活像被人按了暂停键,谁也没想到会这么突然。影响先说清楚。城南菜市场的顶棚被雪压塌,商贩手忙脚乱地收摊、拉遮挡,幸好没人受...
2025-11-18 0
今年的寒衣节,似乎比以往任何时候都要紧贴时代脉搏。 除了传统祭祀,还有“云祭扫”“数字焚衣”这些新潮玩法出现;天气变得比去年更凶,冷得直戳骨髓,而非...
2025-11-18 0
来源:齐鲁晚报综合新闻坊、长安街知事、此前报道近日,北大医药董事长、总裁徐晰人因涉嫌刑事犯罪被重庆市江北区人民检察院批准逮捕。对此,北大医药发布公告称...
2025-11-18 1
2025年11月中旬,拉美地缘政治局势骤然紧张。美国以“缉毒”为名,在委内瑞拉周边集结1.5万名士兵与十余艘军舰“福特”号航母更是抵达加勒比海待命总统...
2025-11-18 1
发表评论