爱否回收助力活动规则1. 活动参与方式:用户在爱否回收平台完成下单后,即可参与本次助力活动,通过分享专属链接邀请好友助力,开启设备加价之旅。2. 加价...
2025-10-12 0
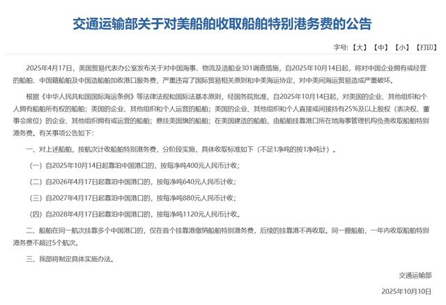
10月10日,中国交通运输部发布了一条看似普通,实则意义重大的新规:凡是有美国背景的船舶,只要停靠中国港口,不论装了什么货,按吨计费,明码标价。
这一下子让全球航运圈炸了锅。因为大家都知道,这是中国对美国此前一系列限制措施的正面回应。中美的经贸摩擦已经持续多年,从加关税到拉黑企业,现在直接打到了港口,打到了船上,实打实落到了运输这条线。
这一招,不再是嘴上说说,更不是象征性的抗议,而是真金白银的反制动作。
其实早在今年4月,美国就主动出手,对中国的航运、造船等行业发起调查,还宣布要对中方船舶额外收港口费。
这种做法,说白了就是变相加码,逼迫中方企业承担更多成本。而且,宣布规则的时候,美国也没留情面,直接定了半年后的生效时间。
面对这种挑衅,中国并没有急着回击,而是沉住气看清形势。180天的冷处理,既是观察,也是准备。
直到10月10日,中国才正式发布公告,宣布对美资或与美国有关联的船只实施新的港务费用政策,生效时间恰好与美方同步。
这种安排,可以说是有来有回,针锋相对,却又不失分寸。
值得注意的是,这次中方的做法非常讲究策略,既不是一刀切,也没搞突然袭击,而是设置了逐步提升的收费机制,从低到高分阶段实施。
这么做,一方面展现了态度,另一方面也预留了空间。如果美方愿意重新坐下来谈,可以在初期阶段就止损。这种“留口子”的做法,其实是中方一贯的风格——不主动挑事,但也不会怕事。
而且,这次政策的精准度非常高。哪些船要交钱,标准说得清清楚楚,不是只看国旗这么简单,而是看背后的资本、运营权、控制比例等多个维度。
换句话说,不管你怎么换壳、怎么绕,想躲过去都难。这种细致的设计,就是为了堵住各种漏洞,确保反制措施落到实处。
能在关键时候稳得住、出得手,靠的不是情绪,而是实力。中国在全球航运产业链中的地位,不是靠说出来的,而是多年积累出来的。
不管是造船、港口管理,还是物流配套,中国早就不是“配角”。船是自己造的,港口是自己修的,航线是自己开的,整个体系基本可控,这就决定了中国在这个领域拥有实质影响力。
对比来看,美国的情况就不太一样了。这些年他们在造船和航运上的投入远不如中国,很多关键环节都依赖外包,自己掌控的部分有限。
而且,不少美资企业其实也在用中国的港口,用中国建造的船,只是换个名字、换个注册地而已。这就使得美国在这一轮博弈中,表面看上去是主动出招,实则底子并不厚。
这也是为什么中方这次选择从港口下手,不仅是回应美方的限制措施,更是有把握打出实效。
一旦成本上升,最先感受到压力的,其实是那些长期依赖中方航运服务的美资企业。他们要么承担更高的运营成本,要么重新调整路线,但无论怎么选,代价都不小。
更深一层来看,中方这招还传递出一个信号:过去美国总是利用自己的规则优势,让别人接受它的标准;现在,中国也可以用自己的规则,来维护自身权益。
不是非要争高低,而是要让规则变得公平。你怎么对我,我就怎么还你,一视同仁。
说到底,这场港口收费的风波,不只是政府之间的角力,更会影响到实际的贸易成本和市场价格。船舶进港要交钱,这笔钱不会凭空消失。
航运公司承担一部分,客户承担一部分,最终还可能落到消费者头上。尤其是美国的进口商和普通民众,可能会间接感受到这笔额外成本带来的价格波动。
而这,正是中方反制措施设计的另一层用意——让美方内部感受到压力。不是一味对抗,而是让美方明白,单边行动的后果,并不只是外交层面的反应,更会在市场上体现出来。
谁都不愿意买单,但现实是,没人能独善其身。
此外,这次港口措施也释放出了一个更长远的信号。中方反制不再局限于某一个领域,而是逐步构建起一个更具系统性的应对机制。
从出口管制到港口收费,从技术限制到市场准入,每一步都围绕着一个核心目标:打破不公平,争取平等。
从这个角度看,这场港口反击,不只是一次经济动作,更是一次规则层面的博弈。中国在用实际行动告诉对方,既然你可以设置门槛,那我也可以有自己的规矩。
这个世界不是谁嗓门大谁就有理,而是谁做得稳、做得久,谁才有资格说话。
这次中方对美国船舶“按吨计费”的政策,是一次有准备、有节奏、有分寸的回应。不是简单的对抗,而是一次建立规则、表达立场的动作。
通过这张“船票”,中方不仅展示了产业上的底气,也亮出了制度上的态度。
未来中美之间的摩擦还会继续,但关键在于,谁更能稳得住阵脚,谁更能用规则说话。
中国用这次港口反制行动告诉世界,公平不是别人给的,而是自己争来的。国际舞台上,真正起作用的,从来不是情绪,而是实力和智慧。
这局棋怎么收,取决于双方还要怎么走。但可以确定的是,门票已经涨价,谁想进场,就得掂量掂量口袋里的分量。
信息来源:交通运输部:对美船舶收取船舶特别港务费—2025-10-10 16:54·金台资讯
相关文章
爱否回收助力活动规则1. 活动参与方式:用户在爱否回收平台完成下单后,即可参与本次助力活动,通过分享专属链接邀请好友助力,开启设备加价之旅。2. 加价...
2025-10-12 0
内蒙古:边界线上的故事与人间烟火说起内蒙古,很多人第一反应不是“2400万人”,而是蒙牛、草原,或者三年级课本上的“蓝天白云”。可真要聊起来,谁记得它...
2025-10-12 0
中东局势这阵子可是彻底沸腾了!以色列和哈马斯签署了加沙和平计划第一阶段协议,而菲律宾在众多国家里抢先一步表了态,这波操作属实让人始料未及。当地时间 1...
2025-10-12 0
巴基斯坦刚给特朗普政府送去一船稀土浓缩物,还没等“拆礼物”,中国商务部突然宣布对稀土相关技术全面实施出口管制,不仅封住了矿石,还断了技术、设备和服务的...
2025-10-12 0
练了三年拳还是一发力就散架?2024年5月,北京体育大学把太极“塌劲”写进国家队力量课,张伟丽连夜回队加练,导火索是科研组一句“臀肌差17%就丢冠”。...
2025-10-11 0
跑完就躺? 第二天膝盖肿成馒头的人看过来。2023年10月,北京马拉松开跑前两周,国家队队医在抖音直播爆料:90%业余跑者把“休息”直接理解成“不动...
2025-10-11 0
各位朋友,大家好。这几天,朝鲜举行了朝鲜劳动党建党80周年庆祝活动,而中国总理也展开了为期3天的访朝行程。10月9日,中国总理抵达平壤,受到了朝鲜最高...
2025-10-11 1
虽然今年的「金九银十」没有往年这么火热,但各大品牌的终端优惠和市场活动依旧进行得如火如荼。而在展厅之外,大家也在摩拳擦掌,准备发起新一轮攻势——最新一...
2025-10-11 0
发表评论