首页 抖音推荐文章正文

违规风波还没结束,辞退传闻再起,但最快女护士身上始终有件对事

抖音推荐 2025年12月18日 07:53 1 admin

阅读此文之前,麻烦您点击一下“关注”,既方便您进行讨论和分享,又能给您带来不一样的参与感,感谢您的支持。

本文信源来自权威报道:【湖南日报、红星新闻、新京报】等(详细信源附在文章末尾)。为提升文章可读性,细节可能存在润色,请理智阅读,仅供参考!

文|娱咖

编辑|娱咖

前言

明明是马拉松冠军,却因一句话陷入“众矢之的”。

后续的传闻,更是一个接一个地炸裂。

违规风波还没结束,辞退传闻再起,但最快女护士身上始终有件对事

霸凌同事、警告处分加上两次辞退。

这些有真有假的传闻,让张水华陷入了“进退两难”之境。

但在她的身上却有着一件不容置喙的善事。

违规风波还没结束,辞退传闻再起,但最快女护士身上始终有件对事

噩耗连连

今年,最快女护士张水华真是好好地“火”了一把。

她在马拉松比赛中发表的“调休”言论,迅速引起了网友的热烈讨论。

违规风波还没结束,辞退传闻再起,但最快女护士身上始终有件对事

此事更是从8月份一直“传”到12月。

其中有真有假,而在已经被证实的事件中“违规风波”尤为严重。

违规风波还没结束,辞退传闻再起,但最快女护士身上始终有件对事

九月份时,该事件还在发酵阶段,很多记者向医院或相关机构联系取证。

福州市卫健委表示要具体问题具体分析。

医院则是直接表示无法告知。

但本人的事情自然也要听本人说。、

违规风波还没结束,辞退传闻再起,但最快女护士身上始终有件对事

在9月21日,张水华在网络上发布长文道歉。

文中她对自己的“三个身份”都做出了深刻检讨。

舆论也有了些正向趋势。

但是在十月份,该事件突然迎来了大“反转”。

违规风波还没结束,辞退传闻再起,但最快女护士身上始终有件对事

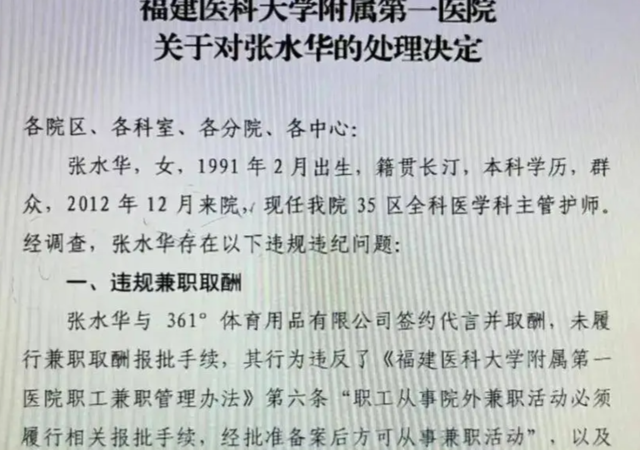
10月9日,网络上突然爆出一份福建医科大学附属第一医院的内部通报

内容竟然是对护士张水华的“违规处分”。

违规风波还没结束,辞退传闻再起,但最快女护士身上始终有件对事

经记者查证,此通告确实为医院发出。

这可让之前替张水华说话的网友“寒了心”,也让张水华再次雪上加霜。

违规风波还没结束,辞退传闻再起,但最快女护士身上始终有件对事

和张水华一样是护士的马拉松爱好者赵桥表示:

作为同行她能够理解张水华成功的背后付出了多少努力和汗水。

违规风波还没结束,辞退传闻再起,但最快女护士身上始终有件对事

但同时也表示在张水华荣誉的背后一定也有同事为其牺牲。

张水华的发言显然忽视了他们的付出。

同为护士的赵桥这番话说得有理有据,很多同为“打工人”的网友纷纷为其点赞。

违规风波还没结束,辞退传闻再起,但最快女护士身上始终有件对事

但仍有部分网友觉得张水华此事或许确有疏忽,可也罪不至此。

在双方争执不休之际,关于张水华的“噩耗”再次袭来。

违规风波还没结束,辞退传闻再起,但最快女护士身上始终有件对事

两极分化

在这件事情刚刚发生不到一个月的时候,网上就有传闻说张水华已经被医院辞退了。

有人说医院的处理没问题,张水华确有错误之处。

但也有网友表示,仅仅几句话就让人失去工作未免太过草率。、

违规风波还没结束,辞退传闻再起,但最快女护士身上始终有件对事

很快医院就给出了否定的答案,并明确表示张水华仍是在职人员。

没想到,此事才刚刚过去三个月,竟然再次卷土重来。

违规风波还没结束,辞退传闻再起,但最快女护士身上始终有件对事

12月11日,又有传闻称张水华从医院离职。

网友本以为会等来不一样的结果,但事实就是没有。

违规风波还没结束,辞退传闻再起,但最快女护士身上始终有件对事

新周刊发表的文章中也表示:

解决问题的最好方式是解决问题,而不是解决提出问题的人。

违规风波还没结束,辞退传闻再起,但最快女护士身上始终有件对事

张水华也只是一个拥有自己梦想的普通人,只是在这个节点说出了不算漂亮的话,呼吁大家要更加理智地看待这件事。

这也为大家提供了一个新的视角去看待张水华。

违规风波还没结束,辞退传闻再起,但最快女护士身上始终有件对事

千人千面,每一个人眼里的张水华或许都有不同。

在记者对其同事的采访中发现,就连同事对张水华的态度都不是一致的。

违规风波还没结束,辞退传闻再起,但最快女护士身上始终有件对事

有人说她很简单很善良,也有人说她平时有点“高高在上”。

就像多棱镜一般,有着很多不同的面。

违规风波还没结束,辞退传闻再起,但最快女护士身上始终有件对事

在事情刚爆出来的时候,领导和一些同事也曾给她送去温暖的安慰。

一位同事还担心她上班路上的安全,让她“裹严实点”来上班。、

违规风波还没结束,辞退传闻再起,但最快女护士身上始终有件对事

关于张水华的各种风波传闻层出不穷。

这些争议议论纷纷,但是不可否认的是在她身上有个毋容置疑的“对事”。

违规风波还没结束,辞退传闻再起,但最快女护士身上始终有件对事

非黑即白?

张水华的亲朋好友其实一直都有在为她发声。

比如她签约的兔子嗨跑营创始人杨智就曾在采访中表示,他不会去评判张水华这件事做得正确与否。

违规风波还没结束,辞退传闻再起,但最快女护士身上始终有件对事

但是他想说,这件事本身其实就是信息不对等和网友的错误宣泄。

在没有核实张水华实际排班情况的情况下,根据只言片语就对其进行人身攻击是不负责任的。

违规风波还没结束,辞退传闻再起,但最快女护士身上始终有件对事

她的丈夫也曾将排班的真实情况道出,并澄清这次参赛根本不是为了所谓的利益。

是妻子的表达不准确才会引起误会。

违规风波还没结束,辞退传闻再起,但最快女护士身上始终有件对事

回看张水华的医护经历,她确确实实做出过一个伟大的选择。

违规风波还没结束,辞退传闻再起,但最快女护士身上始终有件对事

她曾被评为“援鄂专项优秀护士”。

在疫情暴发期间,她也是一名“逆行者”。

违规风波还没结束,辞退传闻再起,但最快女护士身上始终有件对事

当时,张水华主动请缨成为首批支援宜昌医疗队的一员,在抗疫前线待了整整一个多月。

她为宜昌做出的支援是真的,整整40多天的奉献也是真的。

这一点无论如今的舆论怎么评价她,都不会被磨灭。

违规风波还没结束,辞退传闻再起,但最快女护士身上始终有件对事

无论是一开始的调休争议。

还是最近的违规风波和辞退传闻。

随遇张水华来说,外界对于她的讨论或许还要持续一段时间。

但她支援宜昌一事,也确确实实是一件好事。

违规风波还没结束,辞退传闻再起,但最快女护士身上始终有件对事

结语

估计张水华根本没有想过会闹到现在这个地步。

但不管怎么说,她的马拉松战绩是真的。

对于马拉松不抛弃不放弃的精神也值得大家学习。

违规风波还没结束,辞退传闻再起,但最快女护士身上始终有件对事

就像赵桥说的那样,她能取得如今这样的成就必然也付出了过人的努力。

但是她因为跑马拉松影而触碰医院的“底线”也确实是不对的。

不过再怎么说,五年前她做出的那个决定,也同样值得获得外界的尊重。

违规风波还没结束,辞退传闻再起,但最快女护士身上始终有件对事

免责声明:文章描述过程、图片都来源于网络,此文章旨在倡导社会正能量,无低俗等不良引导。如涉及版权或者人物侵权问题,请及时联系我们,我们将第一时间删除内容!如有事件存疑部分,联系后即刻删除或作出更改。

本文内容信息来源:湖南日报、红星新闻、新京报等

违规风波还没结束,辞退传闻再起,但最快女护士身上始终有件对事

违规风波还没结束,辞退传闻再起,但最快女护士身上始终有件对事

违规风波还没结束,辞退传闻再起,但最快女护士身上始终有件对事

发表评论

德业号 网站地图 Copyright © 2013-2024 德业号. All Rights Reserved.