10月30日下午,海关总署副署长赵增连在署会见乌拉圭外交部副部长苏卡西。双方就深化中乌海关检验检疫机制合作、共促农食贸易安全便利等议题深入交流,乌拉圭...
2025-11-01 0
【来源:河南工人日报】
这两天
话题“新毒株甲型H3N2来袭”
冲上热搜引发热议
一到秋冬季
流感又双叒叕来了
这一次还来势汹汹
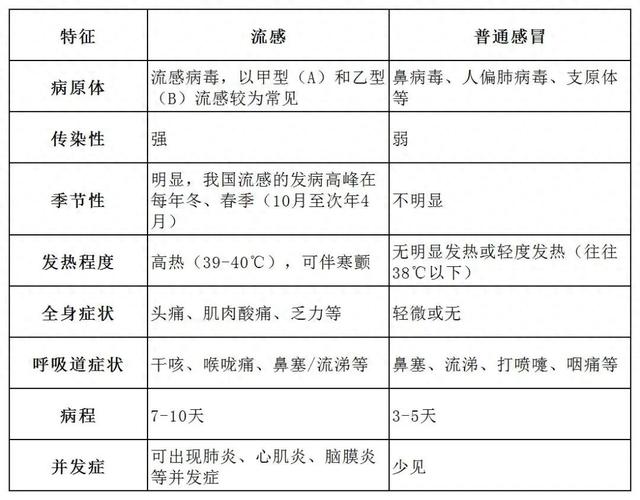
10月30日,中国疾控中心发布全国急性呼吸道传染病哨点监测最新情况。当前,呼吸道传染病疫情总体呈上升趋势,南北方省份流感活动上升明显。国家流感中心监测数据显示,南方、北方省份检测到流感病毒阳性标本中,H3N2亚型占比均超过九成。据悉,去年流行的毒株是H1N1,今年换成H3N2,这意味着公众对H3N2的免疫力相对较低。专家认为,今年流感季感染人数或将增加。
此外,肠道病毒检测阳性率呈持续上升趋势,鼻病毒检测阳性率略反弹,呼吸道合胞病毒检测阳性率在高位平台波动,北方省份呈上升趋势;新型冠状病毒和其他监测的呼吸道病原体阳性率总体处于低水平。中疾控介绍,当前呼吸道传染病疫情总体呈上升趋势,流感病毒、肠道病毒、鼻病毒和呼吸道合胞病毒等存在一定水平活动,托幼机构、中小学校等场所聚集性疫情报告明显增加,应早发现、早处置,减少疫情影响,建议公众积极接种流感疫苗、科学佩戴口罩、保持良好卫生习惯。
今年流行毒株与去年不同,以 甲型H3N2为主
国家流感监测网络实验室目前检测的流感病毒阳性标本,其中大部分是甲型H3N2毒株,不同于去年的甲型H1N1,大众对今年流行的H3N2毒株的免疫力会更低一些,需引起重视。
我国传统流感季一般在冬季11月~12月和春季2月~3月。但受多方因素影响,今年我国的流感季或提前到来。日本厚生劳动省于10月3日宣布全国进入流感季,比2024年提早了5周。英国、德国、意大利近期也发现流感病例开始明显增加。很多专家认为今年流感季可能会更早一些,感染人数会更多。
临床上来看,甲型H1N1、甲型H3N2和乙型流感主要症状都是发热、咳嗽、咽痛,全身的酸痛、乏力和头痛都比较明显。
普通感冒往往以鼻塞、流涕、打喷嚏等上呼吸道症状为主,全身症状轻微。如果出现突发高烧、全身酸痛乏力、头痛等症状,要高度警惕流感。
出现这些症状请立即就医
很多人觉得流感就是“重一点的感冒”,吃点药休息休息就能好?错!
浙江杭州39岁的程女士,经常熬夜爆肝工作,确诊流感后,她拒绝了医生住院治疗的建议,回家“硬扛”了3天,好几叶肺叶竟都出现了“白肺”症状……
虽然大多数流感患者可以自愈,但出现以下警示症状时,应立即就医:
持续高热超过3天,伴有剧烈咳嗽、脓痰、血痰或胸痛;
呼吸急促或困难,口唇发绀;
精神萎靡、嗜睡、烦躁不安,甚至出现惊厥;
严重呕吐、腹泻,出现脱水表现;
原有基础疾病明显加重。
流感进入高发季,抓紧时间接种疫苗
接种流感疫苗可有效预防流感,减少重症发生,不但可以起到较好的预防效果,还能建立免疫屏障,预防流感在人群中传播。每年9月~11月是流感疫苗接种季。目前我国可供接种的流感疫苗主要有3种:
流感病毒灭活(裂解)疫苗(三价/四价,注射)
流感病毒灭活(亚单位)疫苗(三价/四价,注射)
流感病毒减毒活疫苗(三价,鼻喷)
疫苗的“价”指的是它能预防的病毒型别数量,四价比三价多覆盖一种乙型流感毒株。不过最近4年全世界都没有发现乙型流感毒株,所以专家建议:不一定非要等四价疫苗,三价疫苗的保护效果同样好。
对于疫苗的选择,专家介绍,市面上的流感疫苗都能提供有效防护,建议就近接种,有什么就打什么,不要因为选择延误了接种时间。
去年打过疫苗了,今年还需要重新打吗?需要。一般来说,接种流感疫苗2至4周后可产生具有保护水平的抗体,对抗原类似毒株的保护作用可维持6至8个月。并且,由于流感病毒变异快,每年流行的毒株都可能不同,因此,流感疫苗需要每年接种,以确保接种者获得针对当年流行毒株的最新保护。
这五类高危人群应及时接种疫苗:
年龄小于5岁的儿童(年龄小于2岁更易发生严重并发症);
大于65岁的老年人;
肥胖者;
妊娠及围产期妇女;
伴有以下疾病及状况者:慢性呼吸系统疾病、心血管系统疾病(高血压除外)、肾病、肝病、血液系统疾病、神经系统及神经肌肉疾病、代谢及内分泌系统疾病、恶性肿瘤、免疫功能抑制等。
天气转凉传染病多发,做好这些防护措施
除了接种疫苗外,日常生活中我们还可以通过非药物防范措施减少感染概率,包括:
咳嗽或打喷嚏时用纸巾、衣袖或肘部遮掩口鼻。
不随意丢弃带有分泌物的纸巾。
勤洗手和不聚集。
转发提醒家人
来源:北京日报、央视新闻、央视财经、国家应急广播等
编辑:杨思佳
声明:此文版权归原作者所有,若有来源错误或者侵犯您的合法权益,您可通过邮箱与我们取得联系,我们将及时进行处理。邮箱地址:jpbl@jp.jiupainews.com
相关文章
10月30日下午,海关总署副署长赵增连在署会见乌拉圭外交部副部长苏卡西。双方就深化中乌海关检验检疫机制合作、共促农食贸易安全便利等议题深入交流,乌拉圭...
2025-11-01 0
 
                            
                            本文叙述皆有官方信源,为了读者有更好体验放在了文章后缀!编辑:RX·B明明可以依靠自己的实力在中国有着一番作为,可她却非要“作死”。在中国赚到钱后直接...
2025-11-01 0
 
                            
                            今天我去银行办事,走到白浮泉大街,看见道旁杨树上贴了一则启事,写的意思是:他捡了一个包,在此地等失主来取,等了好久没等来失主,他就把这个包交到附近的派...
2025-11-01 0
 
                            
                            文|编辑|麦麦台上,他是郭德纲的黄金捧哏;台下,却是坐拥数亿资产的隐形富豪。“于谦家里有钱”这句话,曾是郭德纲相声里的一段经典包袱。可如今官方通报一出...
2025-11-01 1
 
                            
                            “谦儿大爷也有今天?” 111万刚被法院翻出来,没两天就显示“终本”——钱没影,债还在,像极了我那欠了三年份子钱的发小:你知道他兜里藏着,就是掏不出来...
2025-11-01 0
 
                            
                            博主@数码闲聊站 今日爆料了某迭代大折叠:工程机是 8.1± 内屏 + 6.6± 外屏,骁龙 8 Elite Gen5,电池争取 6 开头,主摄最高测...
2025-11-01 0
 
                            
                            一个服刑五年女人说监狱里想老公怎么办?网友:凉拌,想了也没法见 监狱这个地方,怎么说呢,就是把人锁着关在一起,外头啥事都跟你没关系。 里面那些女的,...
2025-11-01 1
 
                            
                            初冬的八达岭长城,风裹着细碎的雪沫子,刮在脸上像小刀子。李姐把红围巾往脖子里紧了紧,望着前方蜿延巨龙的城墙,忽然笑出声,出发前女儿还打趣她,"妈,您这...
2025-11-01 0
发表评论