(手机金花扑克辅助工具 手机打牌辅助是一款可以让一直输的玩家,快速成为一个“必胜”的AI辅助神器,有需要的用户可通过正规渠道获取使用。...
2025-10-11 0
2025年10月9日,中国商务部突然发布了一条震动国际的重磅公告,宣布对稀土相关技术实施严格的出口管制。这一决定,犹如一记重拳,打在了正在经历政府停摆危机的美国特朗普政府身上。几小时前,美国财政部通知全国国税局员工,告知他们“法律禁止大家上班”——美国政府停摆的阴影依然笼罩。而在这个背景下,中国的这一公告似乎更像是精准的战略布局。
这不仅是一次技术出口管制,更是中国在稀土资源战略上迈出了重要的一步。接下来,事件的影响将可能远远超出预期。究竟为何中国选择在此时发力?对于特朗普政府而言,这一举措的背后又意味着什么?
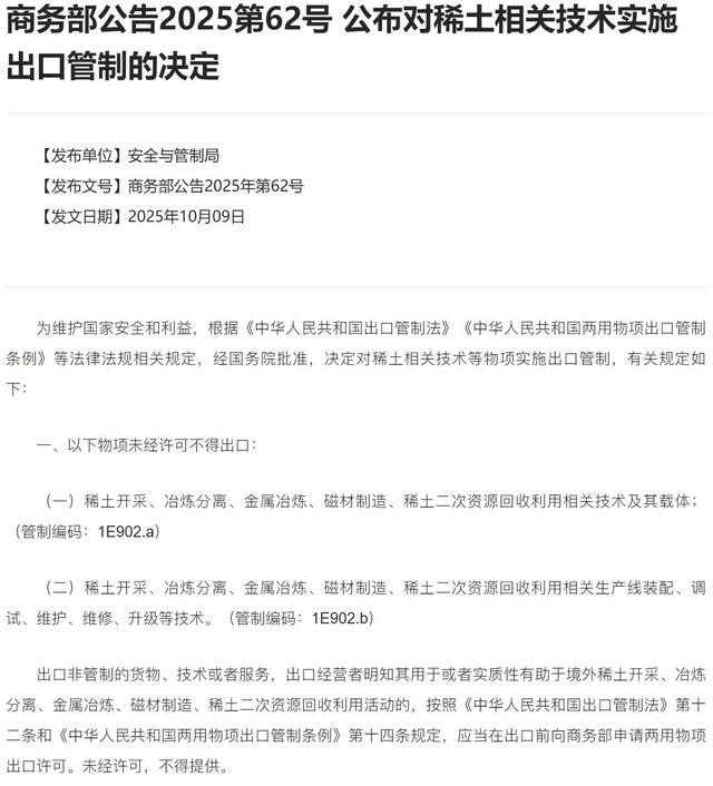
10月9日清晨,中国商务部2025年第62号公告一经发布,立刻引发了广泛的关注。公告中明确指出,自公告发布之日起,所有稀土相关技术将全面实施出口管制。这些技术不仅涉及稀土的开采、冶炼、分离和金属冶炼等基础性工艺,还包括磁材制造和相关生产线的装配、调试及维修技术。更为严厉的是,这一管制措施适用于所有中国公民、法人及非法人组织,无论个人还是企业,都不得为境外的稀土开采和提纯提供技术支持。
简而言之,稀土资源的销售仍由中国掌控,但技术输出的控制已然成为中国新的战略武器。这意味着,任何国家想通过高薪招募技术人员,或者通过合作来获得相关技术,基本都已经成为了“不可能的任务”。
【这可不是空穴来风】——在过去几个月,美国及其他国家在稀土领域的种种动作,似乎都在为这一公告的出台做铺垫。美国自知稀土的开采技术以及整个产业链在全球范围内处于中国主导地位,于是特朗普政府多次寻求国际合作,想要在全球范围内找到能够弥补技术空缺的国家。
自特朗普执政以来,稀土问题便成为了美国政府的一大焦点。特朗普曾多次表示,美国必须减少对中国稀土供应链的依赖。不仅如此,美国的盟友们——如巴基斯坦、土耳其、南非和加拿大等国家,也纷纷表示愿意在稀土开采上与美国展开合作,希望借此打开市场。但问题的核心在于,这些国家的技术并不完善,且缺乏完整的产业链支持。
事实上,全球很多国家并不缺乏稀土矿产资源,包括美国自己。但这些国家严重缺乏的是稀土的开采和提纯技术。中国的技术力量,无论是设备提供还是技术支持,在全球范围内占据了主导地位。而这一切,在中国商务部发布第62号公告后,将变得异常困难。
特朗普的应对措施显然没有预料到中国在这个时刻加码。之前,他曾呼吁全球合作开发稀土资源,但眼下,中国已经牢牢把握了技术出口的“命脉”。美国试图绕过中国技术的努力,如今变得更加艰难。
面对外界的种种挑战和压力,中国商务部此次的技术管制,可谓是一次精心布局的战略防守。这一决策并非突如其来,而是经过深思熟虑的反击。
从国家安全角度来看,中国显然已经将稀土作为战略资源,并不断提升控制力。从早期的“卖矿卖材料”到如今的“控制技术输出”,中国无疑在稀土产业链上实现了从低端到高端的全面掌控。这一措施的出台,也彰显了中国对外部干扰的强硬态度,尤其是在当前全球政治经济局势动荡、美国政府停摆的特殊时刻,中国选择站在了全球资源的制高点。
事实上,稀土的战略价值远远超出了单纯的经济范畴。它不仅关乎科技创新,还涉及军事、能源等多个领域,全球高科技产业,包括电子产品、军工、清洁能源等,都对稀土材料高度依赖。因此,稀土资源的掌控能力在某种程度上,也代表着一个国家的国际话语权和战略安全。
在中国这一管制公告发布后的短短几小时内,特朗普政府便意识到,这一决定对美国的打击有多么致命。长期以来,美国对中国稀土技术的依赖,早已成为其科技发展和军事力量的隐性软肋。而如今,这一软肋被中国一举拔除,美国不仅需要寻求新的技术来源,甚至可能要重新构建自己的稀土产业链。
同时,中国的这一举措,也必然在全球范围内引发连锁反应。欧美等国家如果无法通过中国获得稀土相关技术,其在高科技领域的生产力将受到严重影响。更重要的是,中国的举动,也可能会加剧全球范围内的资源争夺战,特别是在美国的盟友国家之间。对于印度、日本等稀土消费大国来说,他们将不得不面对中国在此领域的压倒性优势。
从目前来看,这一公告的出台,不仅改变了全球稀土市场的格局,也为中美贸易谈判带来了新的复杂性。特朗普政府目前处于停摆状态,连日来美国政府关闭了许多机构,美国税务局也因政府停摆而停工。在这种时刻,中国商务部的举措无疑使特朗普政府面临着双重压力。
未来几周,稀土问题无疑将成为中美贸易谈判中的重磅议题。而这一事件的真正考验,或许还在后面——特朗普政府是否能突破停摆困局,找回谈判筹码,将直接影响未来的局势走向。与此同时,国际社会也将密切关注中国在这一过程中如何进一步运用稀土资源作为谈判筹码。
这件事,还远没有结束。未来几周,全球的稀土争夺战将进一步升级,特朗普政府的应对策略和中国的下一步行动,无疑将成为全球政治经济的新焦点。
参考资料:
相关文章
(手机金花扑克辅助工具 手机打牌辅助是一款可以让一直输的玩家,快速成为一个“必胜”的AI辅助神器,有需要的用户可通过正规渠道获取使用。...
2025-10-11 0
(微乐河北麻将推倒胡开挂 手机打牌辅助是一款可以让一直输的玩家,快速成为一个“必胜”的AI辅助神器,有需要的用户可通过正规渠道获取使用。...
2025-10-11 0
(微乐辽宁麻将怎么提高胜率 手机打牌辅助是一款可以让一直输的玩家,快速成为一个“必胜”的AI辅助神器,有需要的用户可通过正规渠道获取使用。...
2025-10-11 0
(微乐麻将胜负规律 手机打牌辅助是一款可以让一直输的玩家,快速成为一个“必胜”的AI辅助神器,有需要的用户可通过正规渠道获取使用。...
2025-10-11 0
(小程序麻将如何让系统发好牌 手机打牌辅助是一款可以让一直输的玩家,快速成为一个“必胜”的AI辅助神器,有需要的用户可通过正规渠道获取使用。...
2025-10-11 0
(中至上饶麻将如何提高胜率打炸 手机打牌辅助是一款可以让一直输的玩家,快速成为一个“必胜”的AI辅助神器,有需要的用户可通过正规渠道获取使用...
2025-10-11 0
(心悦踢坑系统如何能发好牌 手机打牌辅助是一款可以让一直输的玩家,快速成为一个“必胜”的AI辅助神器,有需要的用户可通过正规渠道获取使用。...
2025-10-11 0
(微信麻将骗局大揭密 手机打牌辅助是一款可以让一直输的玩家,快速成为一个“必胜”的AI辅助神器,有需要的用户可通过正规渠道获取使用。...
2025-10-11 0
发表评论