(手机跑胡子的高级技巧和手段 手机打牌辅助是一款可以让一直输的玩家,快速成为一个“必胜”的AI辅助神器,有需要的用户可通过正规渠道获取使用。...
2025-11-12 0
当前H3N2甲型流感病毒
进入高发传播期
常导致高烧(39—40℃)
剧烈头痛、全身酸痛
令人苦不堪言
对此,专家这样说
感染人群的流感病毒主要有4个亚型:甲型H1N1、H3N2,乙型的Victoria和Yamagata系。
从毒株类型上来说,今年报告的毒株主要是甲型H3N2,而去年是甲型H1N1,因此大众对今年流行的H3N2毒株的免疫力就会更低一些,需引起重视。
防病要点:
1.接种疫苗。接种流感疫苗是预防流感最有效的手段,特别是儿童、老年人、医务人员等重点人群在无禁忌症的情况下应及时接种流感疫苗。
2.养成良好的个人卫生习惯。勤洗手,避免用手接触眼睛(如揉眼)、鼻子(如挖鼻)和口腔(如掏牙),注意咳嗽礼仪(咳嗽、打喷嚏时用上臂遮挡或者纸巾捂住口鼻),避免用手遮挡,因为遮挡后忘了洗手是常事。
3.保持环境通风。如因为天气原因需要关闭门窗时,可定时开窗通风,每次通风时间建议不低于30分钟。
4.流感高发时期,尽量少去人多拥挤的封闭场所。
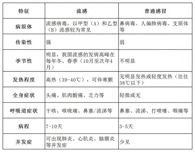
怎么识别
是流感还是普通感冒?
从临床上来说,甲型H1N1、甲型H3N2和乙型流感主要症状都是发热、咳嗽、咽痛,全身的酸痛、乏力和头痛都比较明显。
普通感冒往往以鼻塞、流涕、打喷嚏等上呼吸道症状为主,全身症状轻微。如果出现突发高烧、全身酸痛乏力、头痛等症状,要高度警惕流感。
H3N2甲流来袭
已中招的小伙伴
自救用药该怎么选
⇩
奥司他韦与玛巴洛沙韦
奥司他韦的主要作用是什么?能自行服用奥司他韦吗?
奥司他韦是一种对甲流和乙流都具有抗病毒活性的药物,可抑制病毒从被感染的细胞中释放,减少病毒扩散。专家指出,奥司他韦对其他类型的感冒病毒无效,如出现感冒症状应及时就医,确诊后尽快用药。
奥司他韦有不同剂型,包括胶囊颗粒和混悬液,以适应不同年龄段人群,一岁以下婴幼儿仅限使用混悬剂。奥司他韦是处方药,用于预防或治疗甲流时,一定要在医生或药师指导下使用,不建议自行服用。
玛巴洛沙韦与奥司他韦有什么区别?
据医生介绍,玛巴洛沙韦作用机制和奥司他韦是不一样的。
玛巴洛沙韦是抑制流感病毒的复制,让体内不再进病毒;奥司他韦是抑制病毒从被感染的细胞中释放,减少病毒扩散。
玛巴洛沙韦单次给药后消除半衰期大约需79个小时;奥司他韦血药浓度下降半衰期一般为6至10个小时。
玛巴洛沙韦全病程只需要给一次药;奥司他韦需要每天服用两次、连吃五天。
目前,玛巴洛沙韦前只批准了用于5岁以上、体重在20公斤以上的儿童及成人;奥司他韦胶囊剂和颗粒剂可用于1岁以上儿童及成人,干混悬剂的适用年龄更小,幼儿则按照体重具体计算给药剂量。
医生提醒,婴幼儿感染后应优先考虑及时就医,在医生指导下用药,包括妊娠期、哺乳期患者都应优先考虑用药安全问题。
重要提示
这两种均为处方药,必须在医生明确诊断后,凭处方购买和使用。虽然两种药作用机制不同,但并不推荐联合使用两种药物治疗季节性流感。
决胜的“黄金48小时”
在流感治疗中,有一个至关重要的概念——“黄金48小时”。这指的是从出现流感症状(通常是发烧)开始计算的48小时内。
为何这48小时如此关键?
流感病毒进入人体后,会迅速在呼吸道细胞内大量复制。在感染初期(48小时内),病毒载量相对较少,对身体的损伤也处于最初阶段。
此时使用抗病毒药物能够最有效地抑制病毒复制,在“敌人部队”尚未形成建制时进行精准打击。
抓住“黄金48小时”的好处
首先是能够显著缩短病程,帮助提前1—3天恢复健康,同时有效减轻高烧、浑身酸痛等严重影响生活质量的症状。
其次,极大减少发展为肺炎、心肌炎的风险,尤其对于高危人群。
最后,通过药物作用快速降低体内的病毒载量,缩短传染期,保护家人和朋友。
一旦出现流感的典型症状(如突发高热、全身酸痛),切勿拖延,应尽早前往医院就诊,进行流感病毒检测,由医生判断是否需要以及使用何种抗病毒方案。“生病硬抗”,只会“贻误战机”,让病毒在体内“攻城略地”。
来源:奔腾融媒
相关文章
(手机跑胡子的高级技巧和手段 手机打牌辅助是一款可以让一直输的玩家,快速成为一个“必胜”的AI辅助神器,有需要的用户可通过正规渠道获取使用。...
2025-11-12 0
(微乐麻将铺牌器购买 手机打牌辅助是一款可以让一直输的玩家,快速成为一个“必胜”的AI辅助神器,有需要的用户可通过正规渠道获取使用。...
2025-11-12 0
(开心泉州麻将胜负规律 手机打牌辅助是一款可以让一直输的玩家,快速成为一个“必胜”的AI辅助神器,有需要的用户可通过正规渠道获取使用。...
2025-11-12 0
老话说得好:"清官难断家务事"。要说这家里头最难处的关系,除了婆媳就是公媳。我一个老哥们前几天还跟我倒苦水:"现在当公公可真难,说深了不是,说浅了也不...
2025-11-12 0
(多乐跑得快透视辅助软件 手机打牌辅助是一款可以让一直输的玩家,快速成为一个“必胜”的AI辅助神器,有需要的用户可通过正规渠道获取使用。...
2025-11-12 0
(微乐麻将自建房输赢规律 手机打牌辅助是一款可以让一直输的玩家,快速成为一个“必胜”的AI辅助神器,有需要的用户可通过正规渠道获取使用。...
2025-11-12 0
今天给各位分享雀神广东麻将免费开挂器下载的知识,其中也会对广东雀神挂试用一天进行解释,如果能碰巧解决你现在面临的问题,别忘了关注本站,现在开始吧!怎么...
2025-11-12 0
(白金岛跑胡子怎么开挂 手机打牌辅助是一款可以让一直输的玩家,快速成为一个“必胜”的AI辅助神器,有需要的用户可通过正规渠道获取使用。...
2025-11-12 0
发表评论