新华社10月9日消息,原武汉钢铁(集团)公司党委书记张明达同志,因病于2025年9月17日在湖北武汉逝世,享年83岁。张明达同志逝世后,中央有关领导同...
2025-10-10 0
美国政府目前正在关门,中国在12小时内接连发出的三道制裁,精准的打到了美国的痛处。
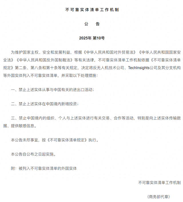
10月9日下午,中国商务部方面宣布,将10多家美国公司实体,列入“不可靠实体清单”,这一措施依据《中华人民共和国对外贸易法》、《国家安全法》和《反外国制裁法》等法律,针对这些实体涉嫌与台湾开展军事技术合作、发表涉华负面言论、协助外国政府对华实施制裁等行为。
值得注意的是,同样是在9号上午,商务部出台了两条有关稀土的公告,分别对稀土资源出口和稀土加工技术出口予以限制。具体内容影响在之前的节目我们已经着重分析,没有观看到的朋友可以往回看看。
说回到这次对十几家美国公司的制裁,我们分析认为,其核心意义在于,维护中国国家主权、安全和发展利益,体现了中国在国际贸易,和地缘政治中的“对等反制”原则。
战略威慑与回应:这是对外国实体“干涉内政”和“损害中国利益”行为的直接回击。
比如其中这家反无人机技术公司,被与台湾当局合作开发军事技术,TechInsights则涉嫌通过分析中国半导体技术协助美西方制裁。
这些行为是典型的威胁中国核心利益,列入清单旨在切断其与中国相关的经济链条,迫使相关实体重新评估对华策略。
经济与贸易影响:措施包括禁止这些实体与中国开展进出口活动、在华新增投资,以及中国境内组织、个人不得与其交易或合作。
这将限制它们获取中国市场、技术和供应链资源,可能导致其全球业务受阻。对中国而言,这有助于保护本土企业免受不公平竞争,并推动“双循环”战略下的科技自立。
地缘政治信号:在中美科技战和台海紧张背景下,此举强化了中国“以法反制”的国际形象,类似于美国的“实体清单”机制。它可能加剧中美摩擦,但也为谈判留空间,提醒外国企业遵守“一个中国”原则和不干涉内政。
我们还注意到,目前中国正在积极应对反制美国的挑衅,美国那边却因为国会两党,在临时资金法案上未能达成协议,民主党与特朗普政府的谈判陷入僵局,从10月1号开始美国联邦政府进入关门状态。
这次美国政府关门,不仅在经济上带来影响,导致GDP短期损失约0.1%到0.2%,更重要的是因为公共职能部门的关门,无法及时应对中国的反对措施,国务院和国防部部分职能瘫痪,无法及时回应中国制裁。
所以从这个角度来说,中方的反制时间点选得恰到好处,美国特朗普政府因为关门,无法快速动员资源应对,看他们会关门到啥时候去吧。
相关文章
新华社10月9日消息,原武汉钢铁(集团)公司党委书记张明达同志,因病于2025年9月17日在湖北武汉逝世,享年83岁。张明达同志逝世后,中央有关领导同...
2025-10-10 0
今天给各位分享中至麻将开挂教程方法的知识,其中也会对中至麻将怎么赢进行解释,如果能碰巧解决你现在面临的问题,别忘了关注本站,现在开始吧!雪中悍刀行都到...
2025-10-10 0
(微信上微乐麻将是不是有挂呀 手机打牌辅助是一款可以让一直输的玩家,快速成为一个“必胜”的AI辅助神器,有需要的用户可通过正规渠道获取使用。...
2025-10-10 0
(微乐河北麻将外辅工具 手机打牌辅助是一款可以让一直输的玩家,快速成为一个“必胜”的AI辅助神器,有需要的用户可通过正规渠道获取使用。...
2025-10-10 0
一座城市能不能从“有潜力”变成“有实力”,看的不是喊了多少口号,而是拿出了多少真本事。山东烟台,这两年就是这么一个典型的例子。它不声不响地挤进了山东的...
2025-10-10 0
(微乐麻将怎么让系统给你发好牌 手机打牌辅助是一款可以让一直输的玩家,快速成为一个“必胜”的AI辅助神器,有需要的用户可通过正规渠道获取使用...
2025-10-10 0
(微乐龙江麻将怎么提高胜率 手机打牌辅助是一款可以让一直输的玩家,快速成为一个“必胜”的AI辅助神器,有需要的用户可通过正规渠道获取使用。...
2025-10-10 0
(微信多乐跑得快辅助器教程 手机打牌辅助是一款可以让一直输的玩家,快速成为一个“必胜”的AI辅助神器,有需要的用户可通过正规渠道获取使用。...
2025-10-10 0
发表评论