首页 抖音推荐文章正文

中国公民近期避免前往日本!国航、南航、东航、海航等多家航司发布通知:涉日机票可免费退改

抖音推荐 2025年11月15日 23:22 1 cc

中国公民近期避免前往日本!国航、南航、东航、海航等多家航司发布通知:涉日机票可免费退改中国公民近期避免前往日本!国航、南航、东航、海航等多家航司发布通知:涉日机票可免费退改编辑 | 董鑫

11月15日,国航、南航、东航、海航四家航司发出通知,公布了涉及日本航线客票的特殊处置方案,对于出行日期在12月31日之前且符合相关条件的客票,可予以免费退改处理。

此前11月14日,外交部和中国驻日本使领馆已发布提醒中国公民近期避免前往日本,已在日中国公民密切关注当地治安形势,提高安全防范意识,加强自我保护。(此前报道:)

中国公民近期避免前往日本!国航、南航、东航、海航等多家航司发布通知:涉日机票可免费退改

国航在通知中明确,于在今年11月15日12时(含)前购买或换开产生新票号的国航999开头的客票(包括里程奖励客票);客票未使用行程涉及旅行日期为2025年11月15日(含)至2025年12月31日(含)之间东京、大阪、名古屋、福冈、仙台、广岛、札幌、冲绳进出港的国航实际承运航班和挂CA航班号的代码共享航班;在2025年11月15日0时(含)以后申请客票变更或退票(以取消客票订座时间为准)。

在客票有效期内,首次变更免收变更手续费,但需收取子舱位差价及淡旺季差价,再次变更需依据客票使用条件办理。在客票有效期内,可以办理未使用航段退票,免收退票手续费。

中国公民近期避免前往日本!国航、南航、东航、海航等多家航司发布通知:涉日机票可免费退改

南航在通知中明确,对于在今年11月15日12:00(含)前购买或换开的南航784开头的客票,且客票未使用行程涉及旅行日期在2025年11月15日(含)至2025年12月31日(含)之间的日本进、出港(含经停)南航实际承运航班或使用CZ航班号的代码共享航班,航班起飞前取消已定妥座位的旅客,在客票有效期内申请退票,免收退票费。首次变更至相同航程的南航实际承运航班,免收变更费,如发生票价价差按规定收取。

中国公民近期避免前往日本!国航、南航、东航、海航等多家航司发布通知:涉日机票可免费退改

东航在通知中明确,对于在今年11月15日12:00(含)前购买或换开的东航781客票填开的国际、地区或国内航班。客票中至少含有一段未使用的涉及日本(包括但不限于东京、大阪、广岛、札幌、小松、鹿儿岛、长崎、新泻、冈山、福冈、静冈、名古屋、松山、冲绳、富山、熊本)进港、出港或经停航班(包括东航、上航或其他航空公司航班),航班起飞日期在2025年11月15日至2025年12月31日期间,同一客票内的其他未使用航段日期不限。办理变更至原航班前后3天(含)以内的航班,可免费变更一次。再次变更或变更超出原航班前后3天(含)内的航班,需依据客票使用条件办理。在客票有效期内,可至原购票渠道办理未使用航段非自愿退票,免收退票手续费。

中国公民近期避免前往日本!国航、南航、东航、海航等多家航司发布通知:涉日机票可免费退改

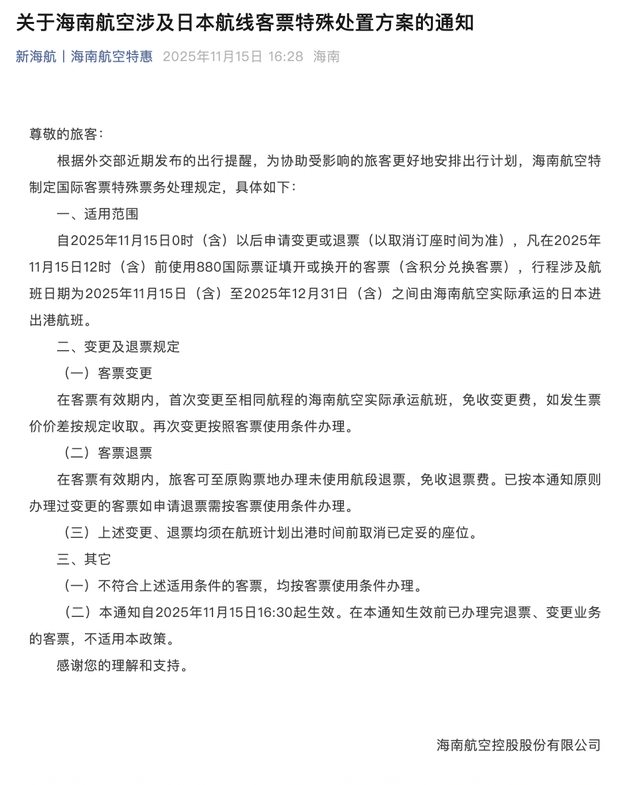
海航在通知中明确,自2025年11月15日0时(含)以后申请变更或退票(以取消订座时间为准),凡在2025年11月15日12时(含)前使用880国际票证填开或换开的客票(含积分兑换客票),行程涉及航班日期为2025年11月15日(含)至2025年12月31日(含)之间由海南航空实际承运的日本进出港航班,在客票有效期内,首次变更至相同航程的海南航空实际承运航班,免收变更费,如发生票价价差按规定收取。再次变更按照客票使用条件办理。在客票有效期内,旅客可至原购票地办理未使用航段退票,免收退票费。已按本通知原则办理过变更的客票如申请退票需按客票使用条件办理。上述变更、退票均须在航班计划出港时间前取消已定妥的座位。

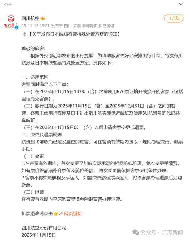
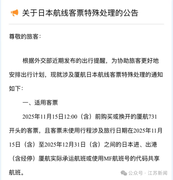
此前,川航、厦航等多家航司也均发布相关通知。

中国公民近期避免前往日本!国航、南航、东航、海航等多家航司发布通知:涉日机票可免费退改中国公民近期避免前往日本!国航、南航、东航、海航等多家航司发布通知:涉日机票可免费退改

发表评论

德业号 网站地图 Copyright © 2013-2024 德业号. All Rights Reserved.