(蜀州麻将助赢神器 手机打牌辅助是一款可以让一直输的玩家,快速成为一个“必胜”的AI辅助神器,有需要的用户可通过正规渠道获取使用。...
2025-11-16 0
“已收到法院二审判决,判决对方全额返还我当时被迫支付的1200万元。”11月15日,新黄河记者从河南郑州商人陈嵩处获悉,他已收到河南省开封市中级人民法院二审民事判决书,判决撤销一审民事判决;撤销双方所签《调解协议》;《调解协议》另一方当事人返还陈嵩1200万元等。此前8月19日,杞县检察院已作出刑事赔偿决定书,决定支付陈嵩人身自由赔偿金和精神损害抚慰金合计近18万元。

错误羁押8个月被释放,获国赔近18万元
今年4月23日,新黄河以““称遭民警逼迫签下千万元调解协议后又被抓”当事人近18万元国赔请求获检方支持”为题独家报道该案后,引发舆论广泛关注。据新黄河此前报道,因为一起《购销合同》纠纷,陈嵩被合同另一方当事人李某庆以其涉嫌诈骗罪为由,于2023年3月向河南开封杞县公安局报案。同年4月,杞县公安局经审查认为没有犯罪事实,作出不予立案通知书。同年8月,李某庆再次报案。据陈嵩所说,此后在时任杞县公安局刑侦大队大队长唐某胜的“威胁”下,他被迫与李某庆签下《调解协议》赔付对方1200万元。而就在签完该协议两天后,杞县公安局作出立案决定书,陈嵩于2024年4月3日被刑拘。后经杞县检察院批准,同年4月30日被逮捕。
在案相关司法文书显示,陈嵩一案经杞县公安局侦查终结,以陈嵩涉嫌诈骗罪、强迫交易罪移送杞县检察院审查起诉。2024年12月7日,杞县检察院作出不起诉决定。同日,陈嵩从杞县看守所被释放,前后被羁押8个月之久。

6月21日,陈嵩曾告诉记者,针对自己被错误羁押8个多月一事,此前他已向杞县检察院提出国家赔偿申请并于6月20日获得杞县检察院受理。8月19日,杞县检察院作出刑事赔偿决定书,称“对陈嵩作出逮捕决定后不起诉,应给予人身自由赔偿金,并结合协商情况支付精神损害抚慰金及赔礼道歉”,决定支付人身自由赔偿金118880元;支付精神损害抚慰金59440元;对陈嵩赔礼道歉(口头)。
民事二审撤销《调解协议》,判决返还1200万元
此前2024年12月19日,陈嵩就上述《调解协议》诉李某庆、唐某胜等人合同纠纷案经杞县法院立案。2025年3月7日,杞县法院一审判决上述《调解协议》无效及判决李某庆返还陈嵩765万余元。判决书中,杞县法院认为,李某庆与陈嵩所签《购销合同》于货物当时的真实价格而言存在一定差价,为平衡双方利益,化解矛盾,在扣减货款差价后李某庆应返还陈嵩765万余元。一审判决后,双方不服皆提起上诉。
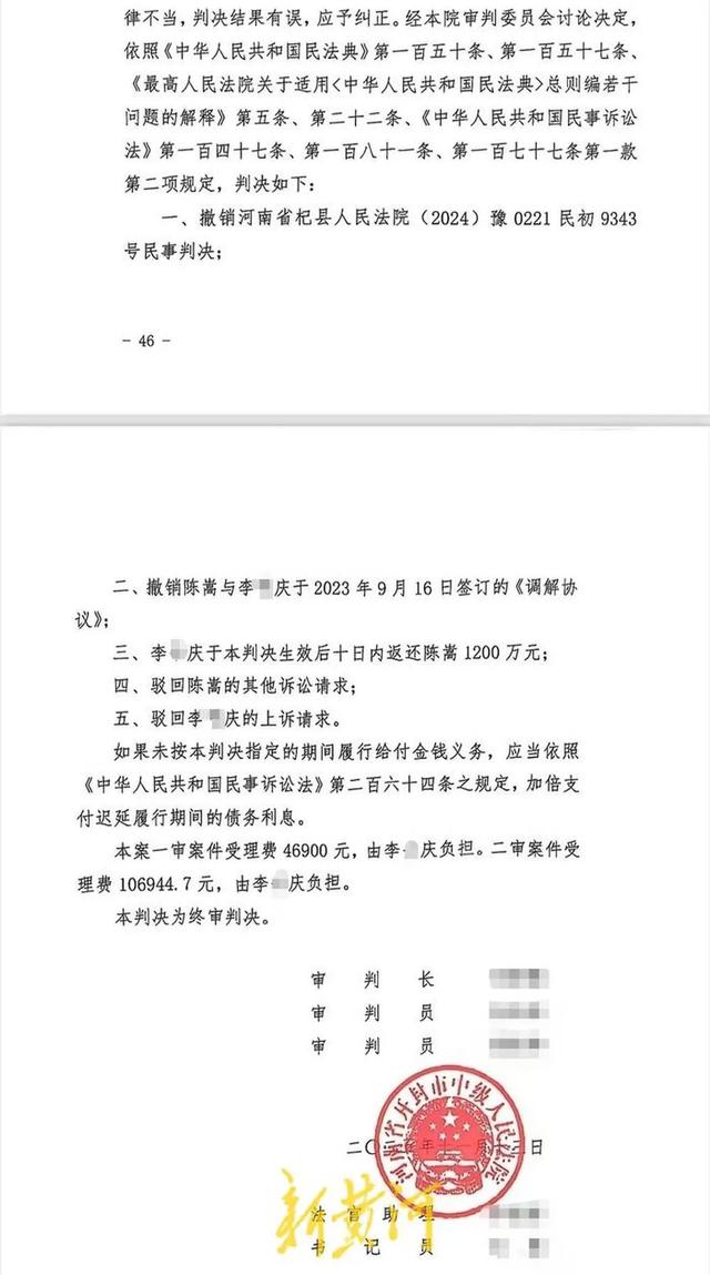
11月15日,新黄河记者从陈嵩处获悉,开封中院已于11月13日作出二审民事判决,判决撤销杞县法院一审民事判决;撤销陈嵩与李某庆签订的《调解协议》;李某庆返还陈嵩1200万元等。

判决书中,开封中院认为,杞县公安局于2023年8月20日受理李某庆对陈嵩等人涉嫌刑事犯罪案件,受案单位为杞县公安局刑侦大队,唐某胜为刑侦大队大队长。陈嵩得知李某庆对其进行控告且杞县公安局受理后,找中间人和唐某胜协调。根据陈嵩提交的签订协议当天拍摄的照片、调解协议修改底稿、微信聊天记录、调解协议中约定陈嵩赔偿1200万元后不再追究陈嵩民事、行政、刑事责任的内容等证据,足以认定唐某胜参与并主导李某庆与陈嵩等人之间的调解,以陈嵩构成刑事犯罪将被判刑为要挟,陈嵩签订调解协议时是在受到胁迫对将要被追究其刑事责任产生恐惧心理,在违背真实意思的情况下实施的民事法律行为,陈嵩起诉要求撤销调解协议符合法律规定,应予支持。案涉调解协议被撤销后,李某庆因该调解协议取得的1200万元应返还给陈嵩。
11月15日,记者多次致电李某庆试图征询其对上述判决的看法,截至发稿未获回复。同日,陈嵩告诉记者,在收到上述判决后,他内心很受鼓舞,接下来将进一步维护自己的正当权益,争取早日拿回属于自己的相应款项。
(新黄河记者:刘钊)
(来源:新黄河)
更多精彩资讯请在应用市场下载“极目新闻”客户端,未经授权请勿转载,欢迎提供新闻线索,一经采纳即付报酬。24小时报料热线027-86777777。
相关文章
(蜀州麻将助赢神器 手机打牌辅助是一款可以让一直输的玩家,快速成为一个“必胜”的AI辅助神器,有需要的用户可通过正规渠道获取使用。...
2025-11-16 0
(微乐麻将胜负规律 手机打牌辅助是一款可以让一直输的玩家,快速成为一个“必胜”的AI辅助神器,有需要的用户可通过正规渠道获取使用。...
2025-11-16 0
(微乐捉鸡麻将有什么技巧 手机打牌辅助是一款可以让一直输的玩家,快速成为一个“必胜”的AI辅助神器,有需要的用户可通过正规渠道获取使用。...
2025-11-16 0
(微乐河北麻将铺牌器 手机打牌辅助是一款可以让一直输的玩家,快速成为一个“必胜”的AI辅助神器,有需要的用户可通过正规渠道获取使用。...
2025-11-16 0
(小猪对对碰有辅助挂吗 手机打牌辅助是一款可以让一直输的玩家,快速成为一个“必胜”的AI辅助神器,有需要的用户可通过正规渠道获取使用。...
2025-11-16 0
(微信小程序财神十三张怎么赢得多 手机打牌辅助是一款可以让一直输的玩家,快速成为一个“必胜”的AI辅助神器,有需要的用户可通过正规渠道获取使...
2025-11-16 0
(青橙竞技辅助器下载 手机打牌辅助是一款可以让一直输的玩家,快速成为一个“必胜”的AI辅助神器,有需要的用户可通过正规渠道获取使用。...
2025-11-16 0
(开心泉州麻将输赢规律 手机打牌辅助是一款可以让一直输的玩家,快速成为一个“必胜”的AI辅助神器,有需要的用户可通过正规渠道获取使用。...
2025-11-16 1
发表评论